EasyManua.ls Logo

Ebode IR Link Pro Mini - Page 20

Ebode IR Link Pro Mini
44 pages
Print Icon
To Next Page IconTo Next Page
To Next Page IconTo Next Page
To Previous Page IconTo Previous Page
To Previous Page IconTo Previous Page
Loading...
21-2-2014 20 IR Link Pro Mini
Tip: Genom att använda en ficklampa för att lysa displayen din
Audio / Video-enhet kan du enkelt se var att placera sändare.
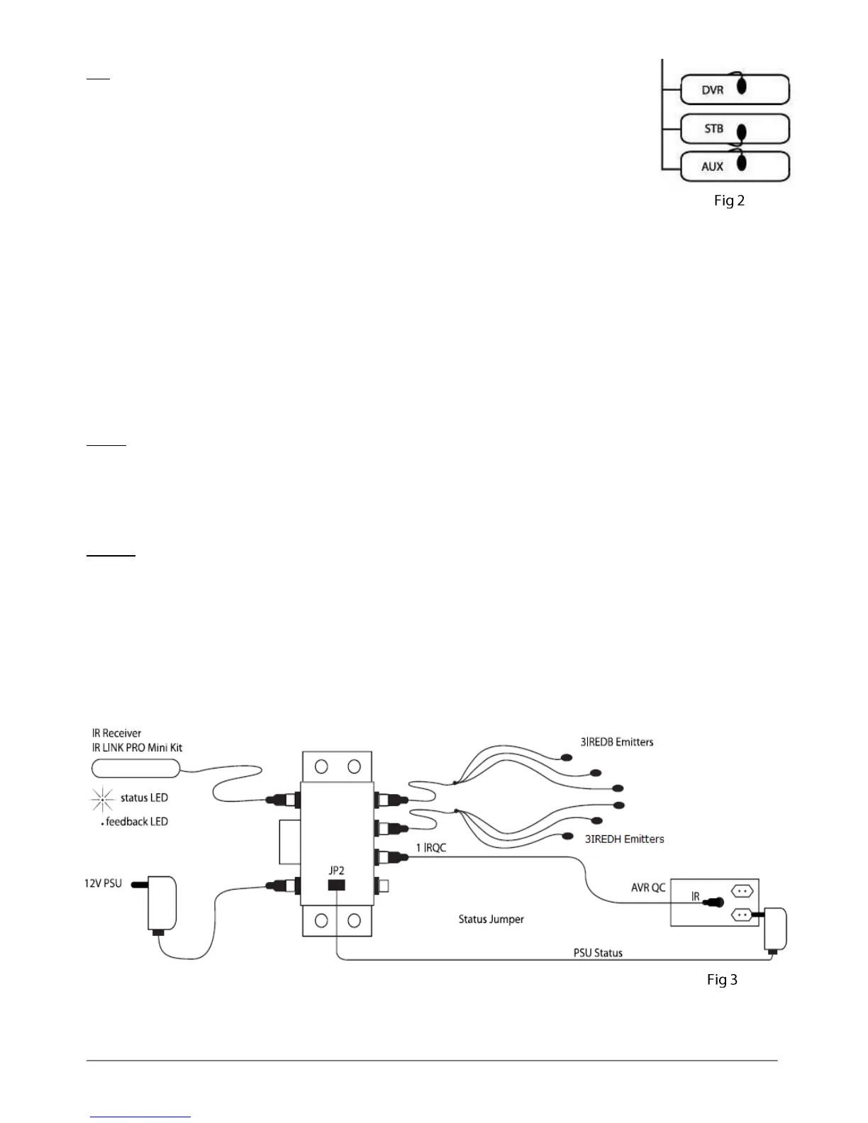
2a. Anslut de gula minikontakterna från 3IREDB och/eller 3IREDH IR
till någon av de gula
"EMITTERS"-uttagen på IRHUB4 anslutningsmodul.
2b. Anslut IRQC-kabeln till någon av de gula EMITTERS-uttagen
IRHUB4 och den andra änden i 3,5 mm monoingång på din AVR.
IRED Mono TS 3,5mm stiftskonfiguration: spets är IR-data, mantel är Jord.
(Kontrollera I Manualen för Enheten för passande stiftskonfiguration).
3. Placera IR Link Pro Mini IR-mottagaren en plats utanför utrustningsskåpet där den är
synlig för din handhållna fjärrkontroll.
4. Anslut den da minikontakten från IR Link Pro Mini IR-mottagaren till det da "IR
RCVR"-uttaget på IRHUB4 anslutningsmodul.
5. Anslut 12 V-likströmsenheten till ett obrutet 230V~50Hz uttag.
OBS: Det är viktigt att IR-systemet ansluts via ett obrutet uttag att systemet alltid är
aktiverat för kommando för systemstart, ON.
6. Anslut 2,1 mm "C"-kontakten till strömadaptern till "+12VDC"-uttaget på IRHUB4
anslutningsmodul.
Status
Den Ebode IR link Pro Mini har en unik funktion som kallas "STATUS". Den kan visa om en
gömd utom synhåll källa (t.ex. förstärkare) slås eller AV med en bärnstensfärgad LED
bygga in den främre delen av IR mottagare. När dig på strömmen (5-24VDC) till JP2
Ebode IRHUB4 från din källa (t.ex. en förstärkare), kommer det att berätta för din om källan
är driven eller inte. De flesta förstärkare har också 12v triggerutgångar och ytterligare bytte
eluttag som kan anslutas till JP2 på Ebode IRHUB4 (se figur 3).Ingångsspänning ska vara 5
24 VDC & 5 12 VAC. Uttag 2,1 mm pi konfiguration: centrum/röd är +VDC, mantel/svart är
Jord (PSU ingår ej).
Ovanpå skåpet finns en brytkontaktor för bygelplacering.Standardinställningen för bygeln är i
parkerad position JP1. Du har 3 olika status LED-responspositioner:

Other manuals for Ebode IR Link Pro Mini

Related product manuals