EasyManua.ls Logo

Ebode IR Link Pro Mini - Page 25

Ebode IR Link Pro Mini
44 pages
Print Icon
To Next Page IconTo Next Page
To Next Page IconTo Next Page
To Previous Page IconTo Previous Page
To Previous Page IconTo Previous Page
Loading...
21-2-2014 25 IR Link Pro Mini
Astuce Technique: En utilisant une lampe de poche pour éclairer l'écran
de votre appareil audio / vidéo, vous pouvez facilement voir où placer
les émetteurs.
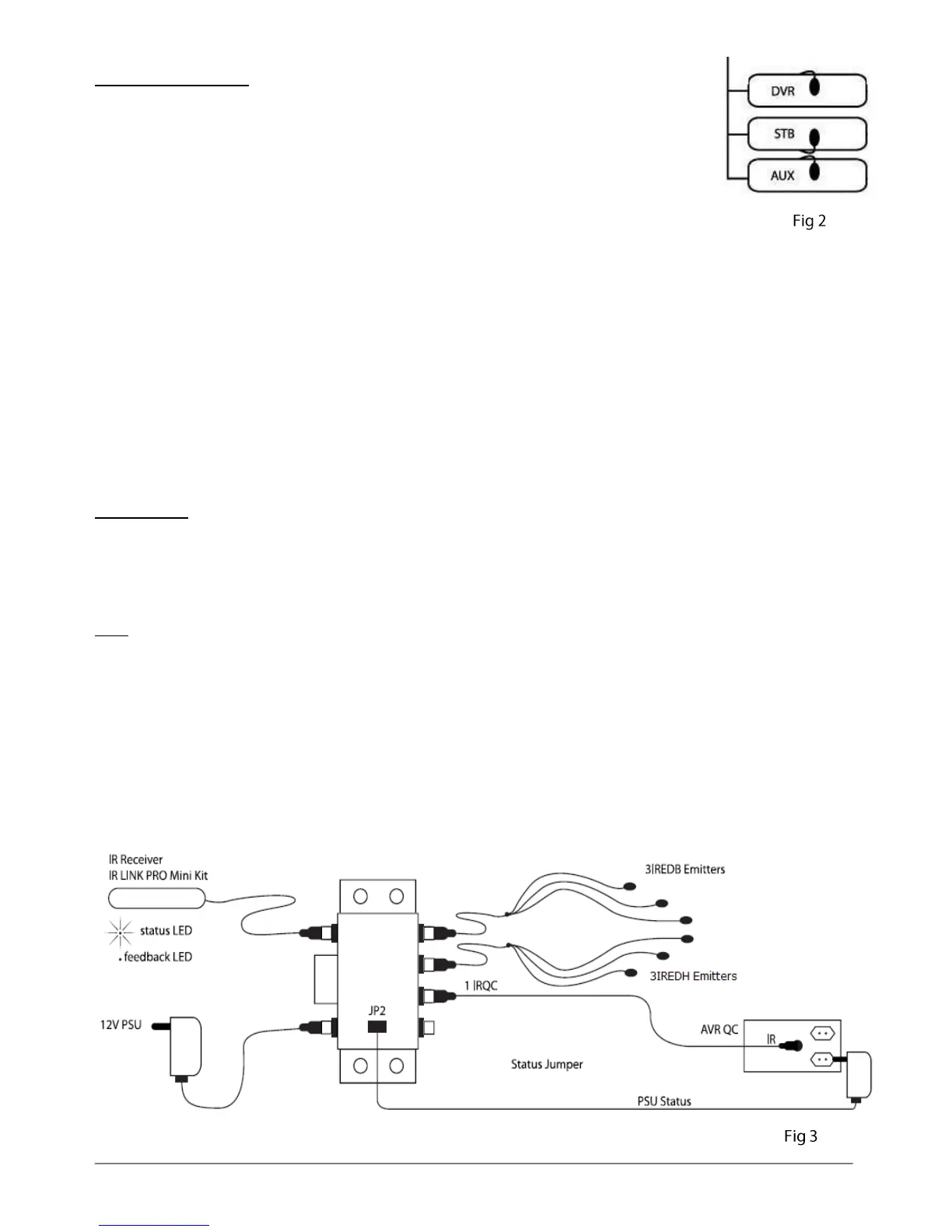
2a. Branchez les minis prises jaunes du 3IREDB et/ou 3IREDH dans
l'une des prises jaunes "EMITTERS" du connecteur de blocs IRHUB4.
2b. Branchez le câble IRQC dans l'une des prises jaunes "EMITTERS" du
IRHUB4, et l'autre extrémité à l'entrée IR mono 3,5 mm de votre AVR.
Configuration des broches InfraRouges mono 3,5 mm TS : Pointe = données IR, Manchon =
Masse. (Consultez le manuel du dispositif pour la correspondance de la configuration de
broches).
3. Placez le récepteur IR IR Link Pro Mini dans un endroit en dehors de l'armoire ou placard
des équipements en visibilité directe avec vos télécommandes.
4. Branchez la mini prise rouge du récepteur IR Link Pro Mini dans la prise rouge "IR RCVR"
prise du connecteur de blocs IRHUB4.
5. Branchez l'alimentation 12VCC dans une prise 230V ~ 50Hz toujours sous tension.
Remarque: Il est important d'utiliser une prise de courant toujours sous tension pour que le
système IR soit toujours actif pour l'alimentation du système des commandes.
6. Branchez la prise 2.1mm "C" de l'adaptateur d'alimentation dans la prise "+12 VDC" du
connecteur de blocs IRHUB4.
Etat
Le lien Ebode IR Pro Mini dispose d'une fonctionnalité unique appelée "STATUS". Il peut vous
montrer si un caché de source de vue (par exemple à un amplificateur) est activée ou
désactivée avec une couleur ambre LED construire-dans l'avant du récepteur IR. Une fois
que vous appliquons puissance (5-24VDC) en JP2 sur la Ebode IRHUB4 de votre source (par
exemple à un amplificateur), il votre dira si la source est sous tension ou non. La plupart
amplificateur ont également sorties de déclenchement de 12 V et tension supplémentaire
prises de courant qui peuvent être connectés à JP2 sur la Ebode IRHUB4 (voir figure 3).La
gamme de tensions d'entrée est de 5 24 VCC & 5 12 VAC. Configuration des broches de
la prise 2.1mm : manchon = centre/rouge + VCC, masse = noir (PSU non inclus).

Other manuals for Ebode IR Link Pro Mini

Related product manuals