EasyManua.ls Logo

Ebode IR Link Pro Mini - Page 30

Ebode IR Link Pro Mini
44 pages
Print Icon
To Next Page IconTo Next Page
To Next Page IconTo Next Page
To Previous Page IconTo Previous Page
To Previous Page IconTo Previous Page
Loading...
21-2-2014 30 IR Link Pro Mini
1. Fije los 3IREDB y/o la 3IREDH Emisores IR sobre las Ventanas de los
Sensores IR de los componentes de su sistema que desee controlar.
Vea las Figs. 2.
Tech Tip: Mediante el uso de una linterna para iluminar la pantalla de
su audio / video, usted puede ver fácilmente dónde colocar los
emisores.
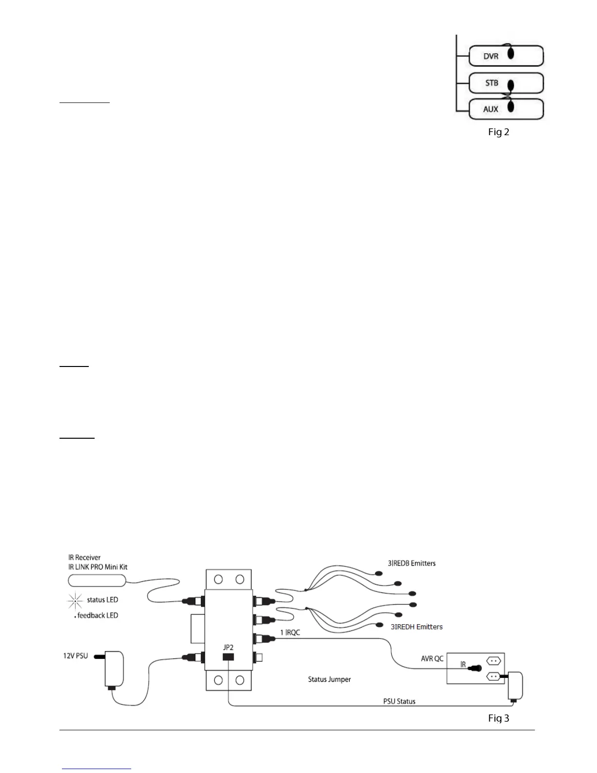
2a. Conecte la mini-clavija amarilla del 3IREDB y/o la 3IREDH Emisores IR en uno de los
conectores "EMITTERS" amarillos del Bloque de Conexiones IRHUB4.
2b. Conecte el cable IRQC en uno de los conectores amarillos con la etiqueta “EMITTERS” del
IRHUB4, y el otro extremo en la entrada IR mono de 3,5 mm de su AVR. La configuración del
pin de 3,5 mm IRED Mono TS es: La Punta son Datos IR, la Manga es toma de Tierra. (POR
FAVOR LEA EL MANUAL DEL DISPOSITIVO PARA VER SI SE AJUSTA LA CONFIGURACIÓN DEL
PIN)
3. Coloque el Receptor IR Link Pro Mini fuera del armario cerrado donde se encuentra el
equipo, de modo que esté orientado directamente a su(s) Unidad(es) de Control Remoto.
4. Conecte la mini-clavija roja del Receptor IR Link Pro Mini en el conector rojo "IR RCVR" del
Bloque de Conexiones IRHUB2.
5. Enchufe el adaptador eléctrico de 12VCC en una toma de corriente de 230V~50Hz no
controlada por interruptor.
Nota: Es importante que use una toma de corriente alterna no controlada por interruptor
para que el sistema IR esté siempre activo para las órdenes de ENCENDIDO de los equipos.
6. Conecte la clavija “C” de 2,1mm del Adaptador Eléctrico en el conector "+12VDC" del
Bloque de Conexiones IRHUB4.
Estado
El enlace Ebode IR Pro Mini tiene una característica única llamada "STATUS". Se puede
mostrar si un escondido fuera de la vista de origen (ej.: amplificador) se enciende o se
apaga con un color ámbar LED construir-en la parte frontal del receptor IR. Una vez que
aplicamos el poder (5-24VDC) a JP2 en la Ebode IRHUB4 de su fuente (ej.: amplificador),
que nos dirá si la fuente está encendida o no. Más amplificador también tiene salidas de
disparador de 12V y adicionales conmutada tomas de corriente que pueden conectarse a JP2
en la Ebode IRHUB4 (ver figura 3). El rango de la tensión de entrada es 5 -24 VCC & 5 12
VAC. La configuración del pin del conector de 2,1mm es: centro/rojo es +VCC, manga/negro
es la toma de Tierra (Fuente de alimentación incluido).

Other manuals for Ebode IR Link Pro Mini

Related product manuals