EasyManua.ls Logo

ECH2O Tec. 1000-BHL- 2 - ELECTRICAL DIAGRAM

Default Icon
17 pages
Print Icon
To Next Page IconTo Next Page
To Next Page IconTo Next Page
To Previous Page IconTo Previous Page
To Previous Page IconTo Previous Page
Loading...
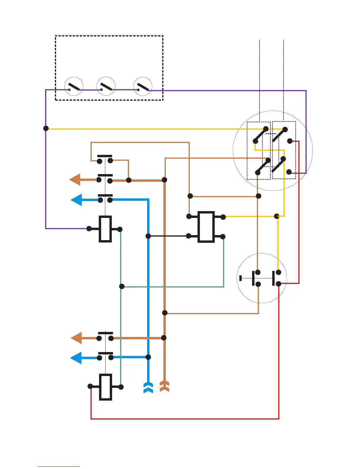
110/
220V
24V
TO
HIGHPRESSURE
PUMP
TO
LOWPRESSURE
PUMP
MOTOR
STARTER
R1
MOTOR
STARTER
R2
TRANS-
FORMER
STARTSWITCHS1
PUSHBUTTONNO
SELECTORSWITCHS2
3-POSITION,MAINT.
4CONTACTS,NO
T1
HIGHPRESS.
SWITCHS4
NC
LOWPRESS.
SWITCHS5
NO
TANKFULL
SWITCHS6
NC
EXTERNAL
MAIN
IN
ELECTRICALDIAGRAM,CONTROLBOX,ECHOTEC.PRO-BHLSERIES,VERSION2008/03
R1
R2
LEFTCONTACTS
RIGHTCONTACTS

Related product manuals