EasyManua.ls Logo

Elsys ERS - NFC Read and Write Procedures

Elsys ERS
16 pages
Print Icon
To Next Page IconTo Next Page
To Next Page IconTo Next Page
To Previous Page IconTo Previous Page
To Previous Page IconTo Previous Page
Loading...
OPERATING MANUAL ERS
www.elsys.se 9
support@elsys.se
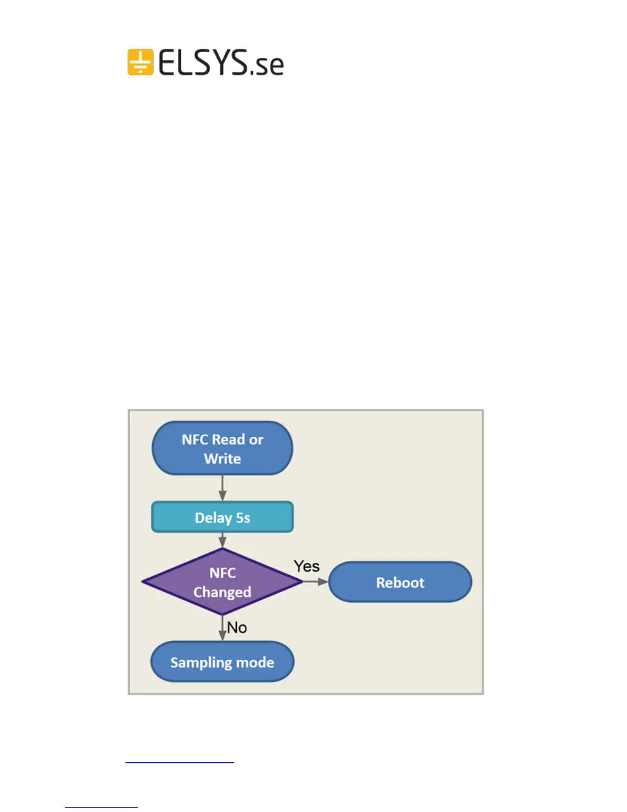
NFC read/write
When reading or writing NFC configuration data to the sensor
it starts a timer and delays its action x seconds. It delays its
action because of the bad connection that can be in NFC
communication. Types of bad connection can be distance,
location or rapid movement. After the delay the sensor
determines if the NFC data has changed or not. If the data
has change the sensor reboots and starts from power up.
When writing data to the sensor try to get the best
connectivity as possibly. Locate the NFC antenna of the
phone and sensor. Keep the 2 devices as close as possible
and don’t move them while writing or reading. When you have
written data to the sensor, let the sensor reboot and restart
before trying to write again. You can always validate your
settings by reading the NFC data after the sensor has
restarted.