EasyManua.ls Logo

Elsys ERS - Sensor Application; Sensor Startup Process

Elsys ERS
16 pages
Print Icon
To Next Page IconTo Next Page
To Next Page IconTo Next Page
To Previous Page IconTo Previous Page
To Previous Page IconTo Previous Page
Loading...
OPERATING MANUAL ERS
www.elsys.se 8
support@elsys.se
Sensor application
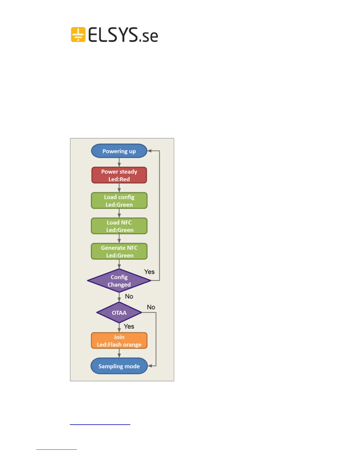
Sensor startup
When the sensor starts up it loads configuration from the
internal memory and merge it with user configuration. When
the configuration is done the sensor writes the new
configuration to the NFC chip. The sensor always writes new
configurations to the NFC
chip when something
changes in the sensor or if
NFC data is corrupted by a
NFC writer or phone. The
sensor always writes new
configuration to NFC chip at
startup. When configuration
is done the sensor tries to
join the network if OTAA
(Over The Air Activation) is
enabled. The sensor led
flashes orange when it tries
to join a network. The sensor
tries to join the network
every 10 second and
increases the join timer at
every failed attempt by
10%, up to maximum 1 hour.
After startup, configuration
and join the sensor enters
sampling mode.