EasyManua.ls Logo

Esoteric X-01 - Page 40

Esoteric X-01
41 pages
Print Icon
To Next Page IconTo Next Page
To Next Page IconTo Next Page
To Previous Page IconTo Previous Page
To Previous Page IconTo Previous Page
Loading...
86 74 52 31
E
D
C
B
A
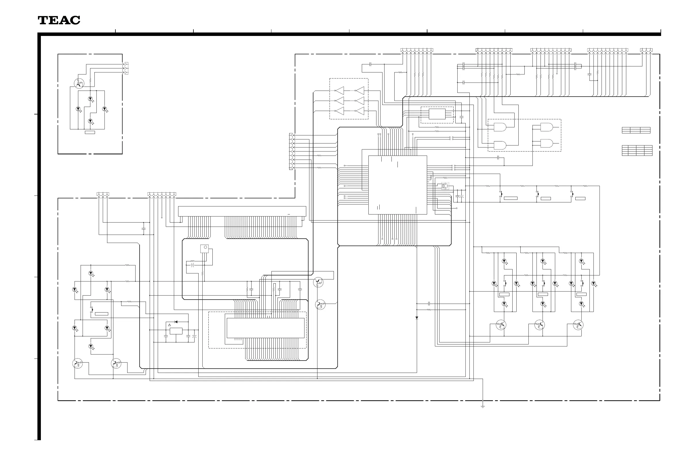
SCHEMATIC DIAGRAM
X-01
FRONT PCB, PWRLED PCB
SUPER AUDIO CD PLAYER
XX--0011
2 nd Issue; August 2004
PCB,FRONT
E901819-00B
3.3V
SOLDER SIDE MOUNT
SOLDER SIDE MOUNT
SOLDER SIDE MOUNT
U3-7
GND
+5V
EARTH PLATE
5V
U3-14
PN1-7 for FLASH WRITER
FROM POWER P08
PCB,PWRLED
E901820-00A
TO PWRLED P8
FROM FRONT P7
TO VIDEO J301 TO AUDIO TO AUDIOTO CORE P701
U7-14
U7-7
SOLDER SIDE MOUNT
TO RS232
JP4 JP5
OPENUX-1
X-01
JP1 JP3JP2
OOO
OO
DM
T/C
EUR
KOR
OO
S
S
S
SO
OPEN
OPENSHORT
REGION SELECT
MODEL SELECT
KEY_DATA0
1394_SCK
232C_SCK
EEP_CS
/FL_CS
/FL_CS
G8
G4
G1
G9
G1
G7
G12
G6
G3
G7
G4
G10
G8
G3
G2
G5
/FL_CS_5
G9
G11
G12
G2
G10
G5
G6
G11
SEG34
SEG35
SEG33
SEG29
SEG30
SEG32
SEG28
SEG32
SEG28
SEG33
SEG31
SEG31
SEG29
SEG35
SEG36
SEG34
SEG30
SEG36
SEG13
SEG11
SEG18
SEG8
SEG14
SEG12
SEG7
SEG7
SEG5
SEG1
SEG16
SEG15
SEG21
SEG24
SEG26
SEG24
SEG18
SEG8
SEG4
SEG19
SEG20
SEG15
SEG10
SEG25
SEG3
SEG13
SEG26
SEG14
SEG10
SEG6
SEG20
SEG11
SEG9
SEG2
SEG21
SEG22
SEG17
SEG1
SEG25
SEG3
SEG16
SEG22
SEG12
SEG4
SEG27
SEG9
SEG23
SEG2
SEG6
SEG27
SEG19
SEG23
SEG5
SEG17
FL_DATA_5
FL_SCK_5
FL_AC2
FL_AC1
FL_-30V
+5V
/FL_RESET
/RESET
GND
FL_DATA_5
FL_SCK_5
/FL_CS_5
LED_PLAY
LED_PAUSE
LED_DISC
FL_RST
LED_CLK0
LED_CLK1
LED_CLK2
LED_POWER
+3.3V
MODEL_0
MODEL_1
REGION_2
REGION_1
REGION_0
DIR_CS
1394_DI
1394_SCK
RC_DATA
RC_DATA
DOUT_OFF
DAC_CS0
DAC_CS1
DAC_CS2
1394_EN
TM_DATA
232C_RQ(CTS)
MC_RQ(RTS)
LED_PAUSE
LED_PLAY
LED_DISC
KEY_DATA1
KEY_DATA1
VPP
/RESET3.3
VPP
/RESET3.3
232C_SCK
+3.3V
MC_DT
+5V
LED_POWER
DIV_SEL1
MUTE_LR
CLKA_SEL
1394_DO
DIV_SEL1
DSD_SEL
VIDEO_OFF
232C_DT
DIV_SEL0
SDA-D
PLL_ERROR
MSEN
MC_DT
232C_DT
PLL_ERROR
MUTE_LR
DIV_SEL0
1394_DI
DIV_WORD
SDA170
4448_SEL
SDA-D
SDA170
4448_SEL
WORD_ON
/RESET170
VCXO_SEL
DIV_WORD
SCL170
MSEN
SCL170
VIDEO_OFF
WORD_ON
DSD_SEL
CLKA_SEL
/RESET170
VCXO_SEL
IF_SCK
IF_SCK
BE_DATA
BE_READY
IF_DATA
BE_DATA
IF_DATA
IF_SCK
IF_DATA
/FL_CS
SCL-D
/IF_REQ
SCL-D
IF_SCK_C
IF_DATA_C
/IF_REQ
SCKMI
1394_RDYI
1394_RDYO
1394_DO
1394_CS
1394_RST
1394_DI
1394_DO
1394_SCK
1394_CS
1394_RST
SCKMI
FM_DATA
TM_DATA
FM_DATA
GND
GND
LED_CLK0
LED_CLK1
232C_RQ(CTS)
MC_RQ(RTS)
BE_READY
GND
1394_EN
/P_DOWN
FL_RST
1394_RDYI
1394_RDYO
TP3
Q2
DTC114ESA
2
3
1
C12
100p
12
JP1 5mm
1 2
R7 47
1 2
R17
100
12
R25
100
12
Q10
DTC114ESA
2
3
1
R36 47
1 2
D3
SLR343BCT
12
Q6
DTC114ESA
2
3
1
D12
SLI-343YY
12
C6 N.M
1 2
C16
0.1
1 2
P4
B10B-PH
1
2
3
4
5
6
7
8
9
10
P5
B3B-PH
1
2
3
SW6
SKHHDGA010
12
R32 10K
1 2
C4
0.1
1 2
R8 47
1 2
U3F
74VHCT04
1312
R37 47
1 2
U5
RPM7238-H9
1
2
3
4
TP36
P1
B7B-PH-K-YEL
1
2
3
4
5
6
7
TP43
R31
100
12
D25
1SS133
12
SW1
SKHHDGA010
12
C20
NM
1 2
R28 220
1 2
JP3 5mm
1 2
D7
SLR343BCT
12
D10 1SS133
12
TP64
1
D21
SLR-343BCT
12
M66004FP
U4
1
3
12
13
64
62
60
58
56
54
52
40
42
2
46
44
4
7
8
9
10
11
63
61
14
15
5
6
16
17
18
19
20
21
22
23
24
25
26
27
28
30
29
31
3233
34
35
36
37
38
39
41
43
59
57
55
53
51
49
50
48
47
45
DIG11
DIG09
DIG00
/RESET
DIG12
DIG14
VCC
SEG01
SEG03
SEG05
SEG07
SEG19
SEG17
DIG10
SEG13
SEG15
DIG08
DIG05
DIG04
DIG03
DIG02
DIG01
DIG13
DIG15
/CS
SCK
DIG07
DIG06
SDATA
P1
P0
VCC
XOUT
XIN
VSS
SEG35
SEG34
SEG33
SEG32
SEG31
SEG30
SEG28
SEG29
SEG27
VPSEG26
SEG25
SEG24
SEG23
SEG22
SEG21
SEG20
SEG18
SEG16
SEG00
SEG02
SEG04
SEG06
SEG08
SEG10
SEG09
SEG11
SEG12
SEG14
R14
1.5K
1 2
R12
1K
1 2
U3C
74VHCT04
56
Q3
DTC114ESA
2
3
1
U7A
74VHCT08
1
2
3
X1 5MHz-EFO
1
2
3
JP2 5mm
1 2
R5 47
1 2
U7D
74VHCT08
12
13
11
C19
0.1
12
D18
SLR343BCT
12
U1
uPD78F0058
2
4
6
8
10
12
14
16
18
20
22
24
26
28
30
32
34
36
38
40
41
43
45
47
49
51
53
55
57
59
61
63
65
67
69
71
73
75
77
79
1
3
5
7
9
11
13
15
17
19
21
23
25
27
29
31
33
35
37
39
42
44
46
48
50
52
54
56
58
60
62
64
66
68
70
72
74
76
78
80
P16/ANI6
AVSS
P131/ANP1
P70/SI2/RXD0
P72/SCK2/ASCK
P21/SO1
P23/TXD1
P25/SI0/SB0
P27/SCK0
P41/AD1
P43/AD3
P45/AD5
P47/AD7
P51/A9
P53/A11
P55/A13
P56/A14
P60
P62
P64/RD
P65/WR
P67/ASTB
P31/T01
P33/TI1
P35/PCL
P37
P121/RTP1
P123/RTP3
P125/RTP5
P127/RTP7
P00/INTP0
P02/INTP2
P04/INTP4
VSS0
X2
IC
XT1/P07
AVREF0
P11/ANI1
P13/ANI3
P15/ANI5
P17/ANI7
P130/AN00
AVREF1
P71/SO2/TXD0
P20/SI1
P22/SCK1
P24/RXD1
P26/S00/SB1
P40/AD0
P42/AD2
P44/AD4
P46/AD6
P50/A8
P52/A10
P55/A12
VSS1
P57/A15
P61
P63
P66/WAIT
P30/T00
P32/T02
P34/TI2
P36/BUZ
P120/RTP0
P122/RTP2
P124/RTP4
P126/RTP6
RESET
P01/INTP1
P03/INTP3
P05/INTP5
VDD1
X1
XT2
VDD0
P10/ANI0
P12/ANI2
P14/ANI4
SW7
SKHHDGA010
12
Q4
DTC114ESA
2
3
1
Q1
DTC114ESA
2
3
1
D2
N.M
12
R24 10K
12
R41
10K
1 2
D11
SLI-343YY
12
TP15
TP48
TP37
Q7
DTA114ESA
1
3
2
SW5
SKHHDGA010
12
R38 47
1 2
R29
0
1 2
C15
0.1
12
TP1
TP
1
P6
B9B-PH-BK
1
2
3
4
5
6
7
8
9
SW2
SKHHDGA010
12
C18
47/25
1 2
FL1 CM2058C
1
2
5
6
7
8
9
10
11
12
13
14
15
16
23
24
25
26
27
28
29
30
31
32
33
34
35
36
37
38
39
40
41
42
43
44
45
46
47
48
49
50
51
52
53
54
55
56
57
58
61
62
F1
F1
G1
G2
G3
G4
G5
G6
G7
G8
G9
G10
G11
G12
S1
S2
S3
S4
S5
S6
S7
S8
S9
S10
S11
S12
S13
S14
S15
S16
S17
S18
S19
S20
S21
S22
S23
S24
S25
S26
S27
S28
S29
S30
S31
S32
S33
S34
S35
S36
F2
F2
JP4 5mm
1 2
D9
SLR343BCT
12
D22
SLR-343BCT
12
TP19
R13
1.2K
1 2
IN OUT
GND
U6
NJU7223
3
2 1
R6 47
1 2
D19
SLR343BCT
12
R19
100
1 2
P9
B3B-PH
1
2
3
TP50
C11
0.1
12
R2 10K
1 2
D6
SLR343BCT
12
C10
N.M
12
U3D
74VHCT04
98
TP31
P10
B8B-PH
1
2
3
4
5
6
7
8
C1
0.1
12
U2
BR93L46RF-W
1
2
3
4 5
6
7
8
CS
SK
DI
DO GND
NC
NC
VCC
TP101
1
Q5
DTC114ESA
2
3
1
R20
33K
1 2
U7B
74VHCT08
4
5
6
C14
47/25V
12
D15
SLR343BCT
12
R34
47
1 2
SW3
SKHHDGA010
12
U3A
74VHCT04
12
TP20
D1
SLR343BCT
12
JP5 5mm
1 2
D8
N.M
12
D23
SLR-343BCT
12
C7 N.M
1 2
R1 10K
1 2
R33 47
1 2
R39
22
1 2
R16
3.3K
1 2
R4 47
1 2
R10 47
1 2
D20
SLR343BCT
12
P2
B9B-PH
1
2
3
4
5
6
7
8
9
C3
0.1
12
C13
0.1
12
D5
N.M
12
C2
47/25V
12
C8 N.M
1 2
C17
0.1
12
TP21
R22
27K
12
R18
100
12
R26
100
12
U3E
74VHCT04
1110
D16
SLR343BCT
12
R35 47
1 2
R23
47K
12
D14
N.M
12
D4
SLR343BCT
12
D13
SLI-343YY
12
SW4
SKHHDGA010
12
C5 N.M
1 2
P3
10FLT-SM1-TB
1
2
3
4
5
6
7
8
9
10
R15
2.2K
1 2
R9 47
1 2
U7C
74VHCT08
9
10
8
P7
B3B-PH
1
2
3
D24
SLR343BCT
12
R27
10K
1 2
U3B
74VHCT04
34
R40
22
1 2
R3 47
1 2
R11
10K
1 2
C9 N.M
1 2
OPEN/CLOSE
Â
STOP
PAUSEPLAY
Â
CLOCK MODE
POWER

Other manuals for Esoteric X-01

Related product manuals