EasyManua.ls Logo

Esoteric X-01 - Page 41

Esoteric X-01
41 pages
Print Icon
To Previous Page IconTo Previous Page
To Previous Page IconTo Previous Page
Loading...
86 74 52 31
E
D
C
B
A
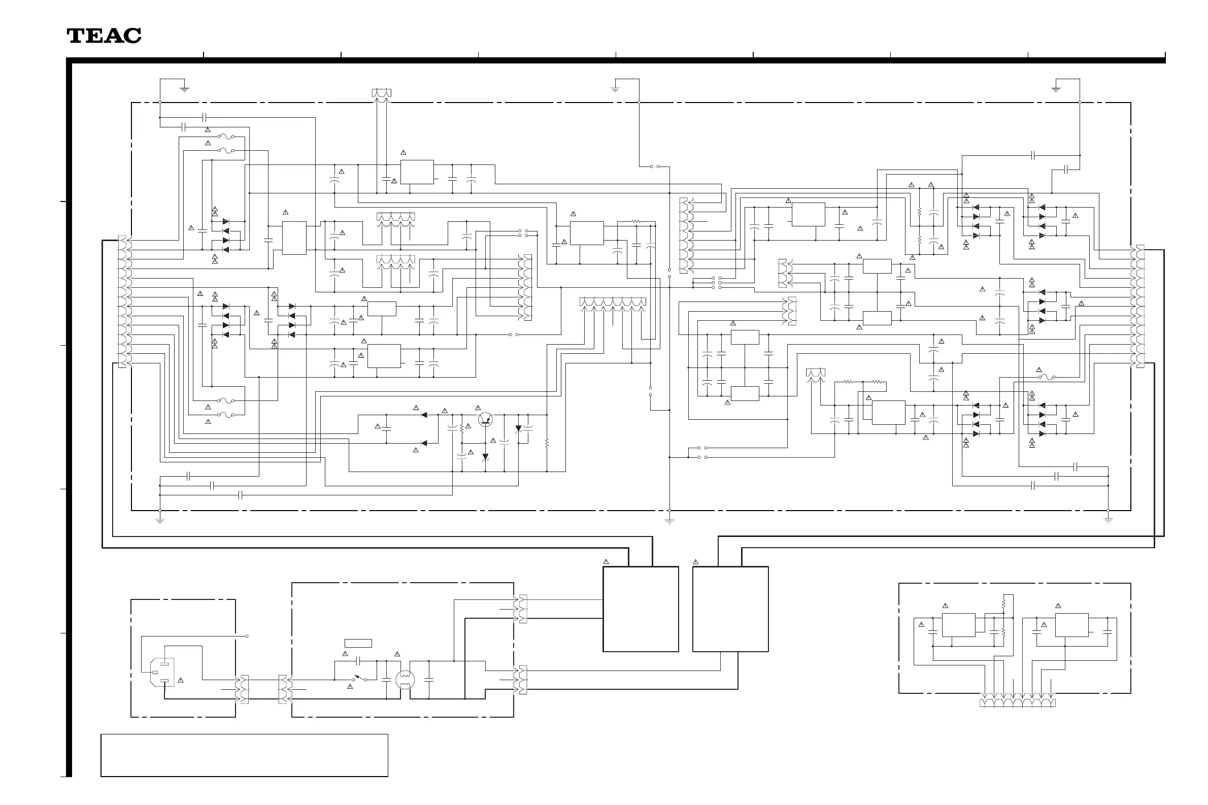
SCHEMATIC DIAGRAM
X-01
POWER PCB, INLET PCB, PSW PCB, REG PCB
SUPER AUDIO CD PLAYER
XX--0011
2 nd Issue; August 2004
INSTRUCTIONS FOR SERVICE PERSONNEL
BEFORE RETURNING APPLIANCE TO THE CUSTOMER, MAKE LEAKAGE-
CURRENT OR RESISTANCE MEASUREMENTS TO DETERMINE THAT EXPOSED
PARTS ARE ACCEPTABLY INSULATED FROM THE SUPPLY CIRCUIT.
NOTES:
1. Resistor values are in ohms (k=kilo-ohms, M=megohms).
2. Capacitor values are in microfarads (p=picofarads).
3. £Parts marked with this sign are safety critical components.
They must always be replaced with identical components-refer
to the appropriate parts list and ensure exact replacement.
PCB,INLET
PCB,PSW
W.HEAT SINK
PCB,POWER
TO FRONT PCB
TO VIDEO PCB
TO AUDIO PCB
TO AUDIO PCB
E901823-00A
E901825-00A
E901826-00A
M1908-B
CHASISS EARTH
REAR
CHASISS GND
TO CORE
PCB
CHASISS GND
CHASISS GND
(EARTH LAG)
FRONT
W.HEAT SINK
W.HEAT SINK
W.HEAT SINK
W.HEAT SINK
W.HEAT SINK
TRANS TRANS
PCB,REG
TO REG(U01)
TO REG(U03)
HEAT SINK DV-50
DIGITAL ANALOG
C08-C12 is P-7.5 F-18
H-35.5 Limit
C35-C42 is P-7.5 F-18
H-35.5 Limit
VIN1
VIN2
VIN2
VIN1
VOUT1
VOUT2
VOUT1
VOUT2
GND5A
GND5B
W.HEAT SINK
W.HEAT SINK
DM NO CONNECT
E901824-00A
N
N
CHASISS GND
NEUTRAL
LIVE
White
Gray
White
White
Gray
Blue
10.5V (CORE)
GND_12V
GND1
PGND
-35V_CT
+12V
GND (17.5A)
7V (V&F)
+7.5V
7.5V_2(V)
GND (V)
+5V
P8V
17.5V_1(A)
GND_7.5V
GNDA1
BGND
GND (10A)
10V (A)
17.5V_2(A)
10.5V_2 (A)
+15VA
2.6VAC_CT
-35V_2
14.5V (V)
-8VA
GND (7VF)
GND (14.5C)
/RESET
+8VA
GND_5V
F5V
10.5V_1 (A)
GND (10.5C) P12V
GND (7.5C)
FL_-30V
7.5V_1(V)
7.5V (CORE)
-7.5V
GNDA2
+5VD
GND (10.5A)
2.6VAC_2
14.5V (CORE)
2.6VAC_1
-15VA
GND (14.5V)
B5V
FGND
FL_AC1
FL_AC2
-35V_1
+8VD
GND(+8VD)
C53
100/20V SA
12
D33 21DQ10
12
C10
4700/25V HE
12
C51
0.1
12
R04
10K (5mm)
12
P02
B2P3-VH
1
2
3
F10 T4A L 125V SLOW BLOW
1 2
W14
N.M
1 2
J02
B2P3-VH
1
2
3
GND
IN
OUT
U07 BA15T
1
2
3
SW1
SDKLA10300
12
W19 5mm
1 2
D06 21DQ10
12
C09
4700/25V HE
12
W17 N.M
1 2
C29
100/20V SA
12
C59 0.1
1 2
U09 PQ30RV2
12
3
4
INOUT
GND
ADJ
D29 21DQ10
12
C16
0.1
12
D14 21DQ10
12
D28 21DQ10
1 2
P14
B4B-EH-K-S
1
2
3
4
C02
N.M
12
C05
0.1
12
C69
0.1
12
U03 PQ30RV2
1 2
3
4
IN OUT
GND
ADJ
C32
0.1
12
P10 B2B-EH
1
2
C24
100/50V
1 2
C50
100/25V
12
C77
0.1
12
C43
0.1
12
R11
10K (5mm)
1 2
C65 0.1
1 2
C39
2200/25V AU
12
U05 PQ05RF11
1 2
3
4
IN OUT
GND
CTL
D40 21DQ10
1 2
D26 21DQ10
1 2
C48
100/20V SA
12
C54
100/20V SA
12
Q01
2SB562C
12
3
C08
4700/25V HE
12
C52
0.1
12
R03
10K (5mm)
1 2
W13
5mm
1 2
F11 T2A L 250V SLOW BLOW
1 2
D23 21DQ10
12
C15
0.1
12
C74
0.1
12
P06
B14B-EH
1
2
3
4
5
6
7
8
9
10
11
12
13
14
W20
N.M
1 2
D17
10EHA20
12
P03
B2P3-VH
1
2
3
D07 21DQ10
1 2
D35 21DQ10
12
C18
100/20V SA
12
C13
0.1
12
D38 21DQ10
1 2
C60 0.1
1 2
GND
IN
OUT
U02 BA08T
1
2
3
C68
0.1
12
D21 21DQ10
12
C01 0.0047/250V
1 2
D15 21DQ10
1 2
C03
N.M
12
C07
0.1
12
P11 B3B-EH
1
2
3
C34
0.1
12
C70
0.1
12
C25
47/50V
1 2
D01 21DQ10
1 2
D31 21DQ10
12
C78
0.1
12
C44
0.1
12
D18
10EHA20
12
W12 5mm
1 2
C14
0.1
12
C66 0.1
1 2
F06
T2A L 250V SLOW BLOW
1 2
C40
3300/35V LXZ
12
C57 0.1
1 2
C35
3300/35V LXZ
12
C49
100/20V SA
12
C45
0.1
12
R06
8.2K (5mm)
1 2
W15 N.M
1 2
C73
0.1
12
F12 T2A L 250V SLOW BLOW
1 2
C30
0.1
12
P15
B4B-EH-K-S-RED
1
2
3
4
C20
100/20V SA
12
R02
6.8K (5mm)
1 2
D20
RD6.2ESB1
12
C11
3300/35V LXZ
12
U06 PQ05RR1
1 2
3
4
IN OUT
GND
RST
P01
B2P3-VH
1
2
3
C61 0.1
1 2
D08 21DQ10
12
L01
NOISE F
1
2 3
4
D25 21DQ10
12
C71
0.1
12
D36 21DQ10
1 2
C26
47/50V
1 2
D16 21DQ10
12
P16
B8B-EH-K-S
1
2
3
4
5
6
7
8
D24 21DQ10
1 2
C79
0.1
12
W11 5mm
1 2
P12
B3B-EH-Y
1
2
3
C41
3300/35V LXZ
12
C58 0.1
1 2
C36
3300/35V LXZ
12
D37 21DQ10
12
D34 21DQ10
1 2
D32 21DQ10
1 2
C17
100/20V SA
12
C04
0.1
12
P13
B8B-PH-K-S
1
2
3
4
5
6
7
8
C33
0.1
12
R05
1.5K (5mm)
1 2
D04 21DQ10
12
IN OUT
GND
U08 NJM7915
1
23
C21
0.1
12
R01
2.2K (5mm)
1 2
GND
IN
OUT
U12 NJM7808
1
2
3
D19
RD33ESB1
12
C75
0.1
12
D09
D4BSD4
1
4
2
3
+
-
AC1
AC2
C63 0.1
1 2
C37
3300/35V LXZ
12
D30 21DQ10
1 2
D05 21DQ10
1 2
U10 PQ12RF11
12
3
4
INOUT
GND
CTL
J01
C27
47/50V
1 2
W10 5mm
1 2
D13 21DQ10
1 2
F09 T2A L 250V SLOW BLOW
1 2
D02 21DQ10
12
C42
3300/35V LXZ
12
U04 PQ12RF11
1 2
3
4
IN OUT
GND
CTL
D27 21DQ10
12
W18 5mm
1 2
C62 0.1
1 2
W16 N.M
1 2
C28
100/25V
12
P08
B7B-PH-K-S-Y
1
2
3
4
5
6
7
C12
3300/35V LXZ
12
P07
B7B-PH-K-S
1
2
3
4
5
6
7
U01 PQ05RF11
1 2
3
4
IN OUT
GND
CTL
C22
0.1
12
C19
100/20V SA
12
C06
0.1
12
C56
10/50V
12
C31
0.1
12
P09
B13B-EH
1
2
3
4
5
6
7
8
9
10
11
12
13
D03 21DQ10
1 2
D39 21DQ10
12
C23
0.22/100V
12
R09
10K
(5mm)
12
C46
0.1
12
C76
0.1
12
R10
10K (5mm)
1 2
C64 0.1
1 2
D22 21DQ10
1 2
C72
0.1
12
C38
3300/35V LXZ
12
IN OUT
GND
U11 NJM7908
1
23
C47
100/20V SA
12
P17 B2B-PH (N.M)
1
2
CHASISS GND
CHASISS GND
N
N
POWER
注意
1.抵抗の単位はΩ(k=kΩ,M=MΩ)です。
2.コンデンサの単位はμF(p=pF)です。
3.£マークのある部品は安全規格重要部品です。
交換するときは必ずティアック指定の部品を使用してください。

Other manuals for Esoteric X-01

Related product manuals