EasyManua.ls Logo

Faber Vaska - Troubleshooting guide

Faber Vaska
24 pages
Print Icon
To Next Page IconTo Next Page
To Next Page IconTo Next Page
To Previous Page IconTo Previous Page
To Previous Page IconTo Previous Page
Loading...
Installation manual Vaska
17 < < < <
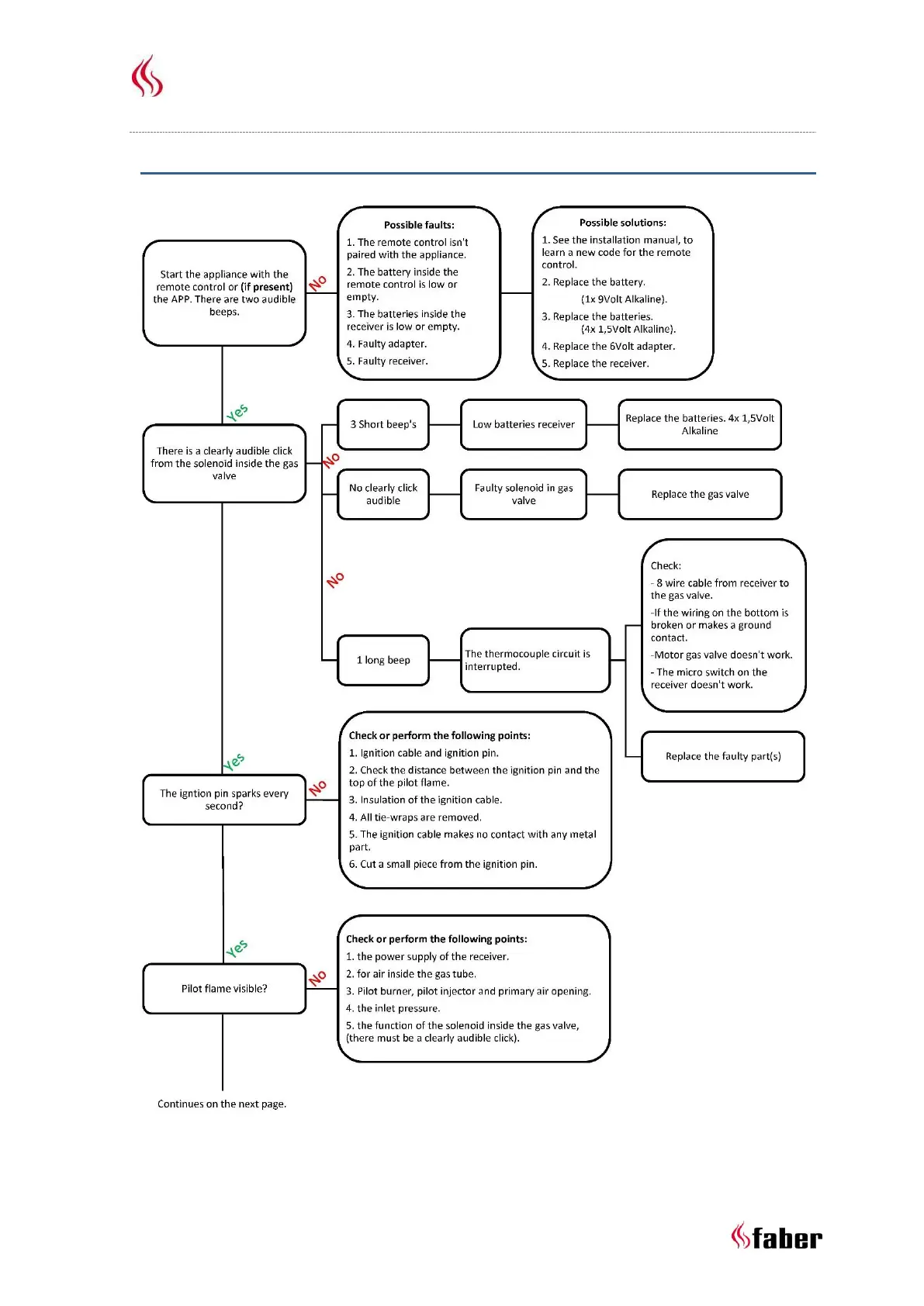
16 Troubleshooting guide

Related product manuals