EasyManua.ls Logo

Fantech EPD190LR - Diagrama de Cableado

Fantech EPD190LR
16 pages
Print Icon
To Next Page IconTo Next Page
To Next Page IconTo Next Page
To Previous Page IconTo Previous Page
To Previous Page IconTo Previous Page
Loading...
11
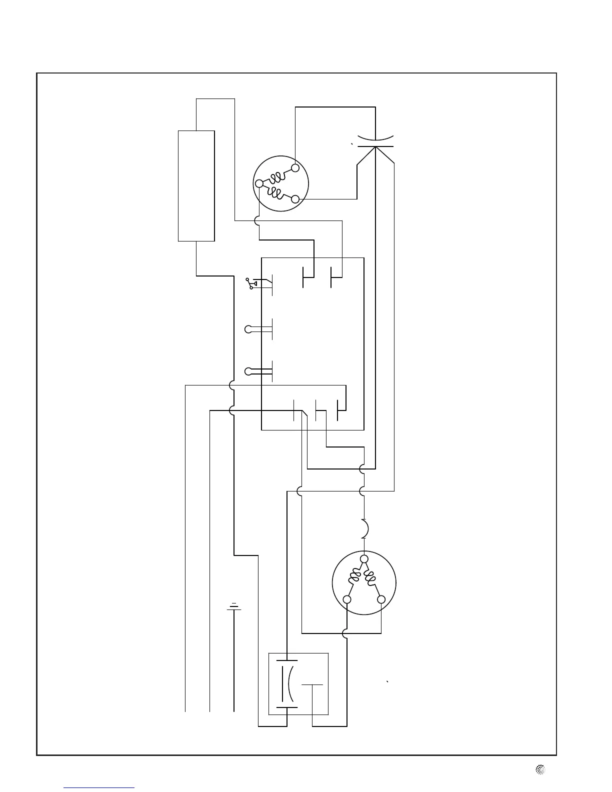
fantech
GREEN & YELLOW
G
N
L1
ELECTRONIC CONTROL BOARD
E2
E3
E1
E5
E4
J1 J3
COMPRESSOR
O/L
C
R
S
CONDENSATE PUMP
CAPACITOR
BLOWER
14uF
BLOWER
WHITE
THERMISTOR FLOAT
CAPACITOR
COMPRESSOR
60uF
BLUE
BROWN
BLACK
BROWN
WHITE
2-78119-001 REV. 01
WHITE
BLACK
BLUE
BLUE
WHITE
BLACK
WHITE
BROWN
BLACK
RED
WHITE
WHITE
J2
SWITCH
PRESSURE
Diagrama de cableado

Related product manuals