EasyManua.ls Logo

Fermax VDS Cityline - Page 26

Fermax VDS Cityline
37 pages
Print Icon
To Next Page IconTo Next Page
To Next Page IconTo Next Page
To Previous Page IconTo Previous Page
To Previous Page IconTo Previous Page
Loading...
Pag 27Pag 26
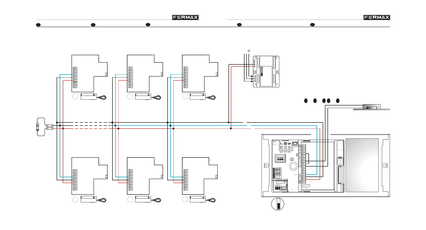
VDS Panels
VDS Panels
VDS Panels
VDS Panels
JP2
T
A
SW1
-
+L
F1F2
T
A
SW1
-
+L
F1F2
T
A
T
A
T
A
SW1
T
A
SW1
10 KOhm
2
T
1
T
4
T
3
T
-
L
+
-+-+
18 Vdc
Vac
SW1
SW1
n-1
T
n
T
VDS
PACK EXTENSION
CN1
AMPLIFICATEUR - AMPLIFIER
AMPLIFICADOR - VERSTÄRKER
PROG
SW1
CN3
STATUS
EXIT
NO
NC
C
JP3
JP2
LANGUAGE
IDIOMA
L
+
-
+12
C
NCNO
-
BS
S
CT
ALIMENTACION
POWER SUPPLY
18 Vdc
-+
JP4
LEDS ON
SLAVE
MASTER
LEDS OFF
18V
DC
MONITOR TEST
CN7
CN1
DL2
CN2
SW1
CN3
MIC
AUDIO
JP2
JP3
JP4
CT OUT CT IN
B
D
A
C
E
ON
VERSION
:
CN2
TARJETERO
TAG HOLDER
DL2
12 Vdc
-
+L
F1F2
-
+L
F1F2
-
+L
F1F2
-
+L
F1F2
E
CABLEADO
EN
WIRING
F
CÂBLAGE
D
VERKABELUNG
P
CABLAGEM
10 Khoms:
E
entre los bornes + y L del último
teléfono
EN
between terminals + and L in the
last telephone
F
entre les bornes + et L du poste
D
Zwischen Klemmen ”+“ und ”L“
des telefon
P
os terminais + e L do último
telefone
(*) IMPORTANTE - IMPORTANT
WICHTIG
AUDIO
(*) IMPORTANTE - IMPORTANT
WICHTIG

Related product manuals