EasyManua.ls Logo

Fujitsu AOYV09LAC - Refrigerant System Diagram

Fujitsu AOYV09LAC
26 pages
Print Icon
To Next Page IconTo Next Page
To Next Page IconTo Next Page
To Previous Page IconTo Previous Page
To Previous Page IconTo Previous Page
Loading...
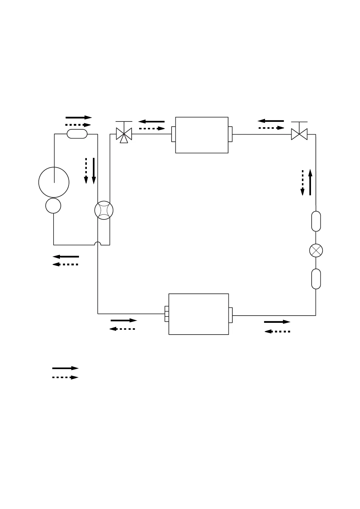
REFRIGERANT SYSTEM DIAGRAM
2-Way
valve
Strainer
Strainer
3-Way
valve
Muffler
4-Way valve
Expansion valve
Indoor unit
Heat exchanger
Outdoor unit
Heat exchanger
Compressor
Refrigerant direction
Heating
Cooling
Refrigerant pipe diameter
AGYF09LAC / AOYV09LAC
AGYF12LAC / AOYV12LAC
Liquid : 1/4" (6.35 mm)
Gas : 3/8" (9.52 mm)
AGYF14LAC / AOYV14LA_
Liquid : 1/4" (6.35 mm)
Gas : 1/2" (12.7 mm)
2008.04.18
4

Related product manuals