EasyManua.ls Logo

Fujitsu ARTG60LHTA

Fujitsu ARTG60LHTA
30 pages
To Next Page IconTo Next Page
To Next Page IconTo Next Page
To Previous Page IconTo Previous Page
To Previous Page IconTo Previous Page
Loading...
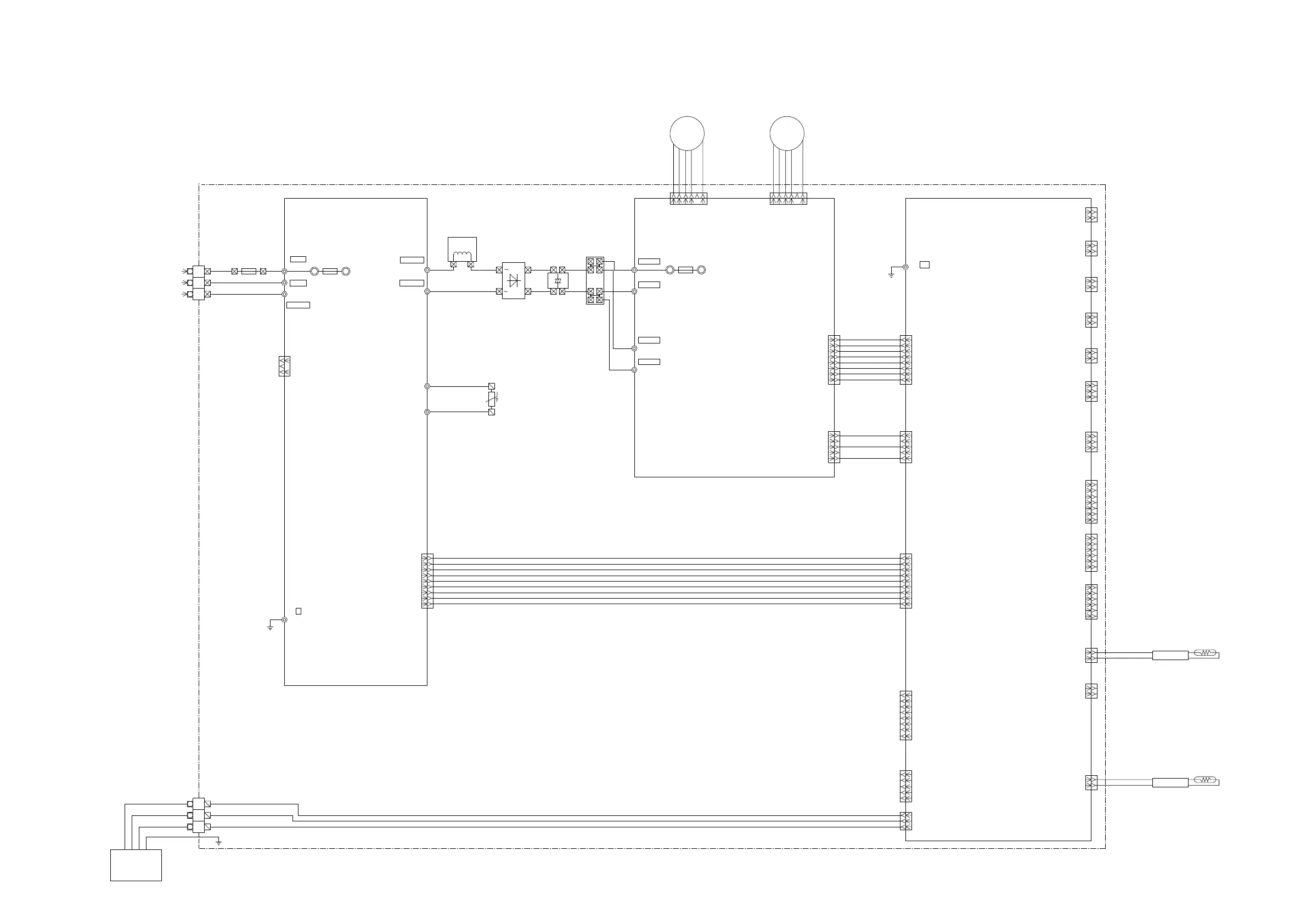
UL1430 AWG26
BROWN
RED
ORANGE
YELLOW
GREEN
BLUE
VIOLET
GRAY
UL1430 AWG26
BROWN
RED
ORANGE
UL1430 AWG26
BROWN
RED
ORANGE
YELLOW
GREEN
BLUE
VIOLET
GRAY
WHITE
UL1015
AWG20
ORANGE
UL1015
AWG20
ORANGE
UL1015
AWG16
ORANGE
UL1015
AWG16
VIOLET
UL1015
AWG16
BLUE
UL1015
AWG16
YELLOW
UL1015
AWG16
YELLOW
UL1015
AWG16
BLUE
UL1015
AWG16
RED
UL1015
AWG16
GRAY
UL1015
AWG16
BLACK
UL1015
AWG16
BLACK
UL1015
AWG16
WHITE
UL1015
AWG16
BLACK
UL1015
AWG16
BLACK
FUSE
20A
AC250V
FUSE HOLDER
UL1015 AWG16 WHITE
UL1015 AWG20 RED
UL1015
AWG16
GREEN
PTC THERMISTOR
ZPR0YCE400A300
UL1015
AWG16
GREEN
DC FAN MOTOR 1 DC FAN MOTOR 2
F M 1 F M 2
1
2
3
TERMINAL
DRAIN PUMP
W304
E
GREEN
W309
ORANGE
W310
ORANGE
REACTOR ASSY
L=13mH 8A
DIODE BRIDGE
S15VB60-4000
600V 15A
+
+
-
CAPACITOR, ELEC.
L I N2W102MACAGC
450V / 1000uF
TERMINAL
F600
3.15A
AC250V
CN500
B5P6-VH-B
WHITE
CN530
B5P6-VH-B-C
BLACK
W101
FG
GREEN
POWER PCB COM.
DC I N
CN170
1971032-8
WHITE
CN70
1971032-5
WHITE
CN250
1971032-8
WHITE
CN200
1971032-5
WHITE
CN161
B02B-PAMK
GREEN
CN101
B2B-XH-AM-BK
BLACK
CN160
B02B-PAOK
ORANGE
CN100
B2B-XH-AM
WHITE
CN102
B2B-XH-AM-R
RED
CN103
B3B-XH-AM
WHITE
CN120
B03B-XARK
RED
CN130
B07B-PASK
WHITE
CN31
B06B-XASK
WHITE
CN110
1971032-2
WHITE
CN114
B02B-XASK
WHITE
CN80
1971032-9
WHITE
CN30
B08B-PASK
WHITE
CN60
B5B-PH-K-S
WHITE
CN140
B03B-XAKK
BLACK
CN351
1971032-9
WHITE
F301
3.15A
AC250V
CN301
B2P3-VH-B-E
BLUE
W301
L I N
BLACK
W302
N I N
WHITE
W303
SERIAL
RED
W501
N I N 1
BLUE
W500
P I N 1
YELLOW
W531
N I N 2
VIOLET
W530
P I N 2
ORANGE
EARTH WIRE
TERMINAL
1
2
3
UL1430 AWG22 RED
UL1430 AWG22 WHITE
UL1430 AWG22 BLACK
WIRED REMOTE CONTROL
FLASH
TEST
FLOAT SWITCH
INDICATOR PCB
PCS
THERMISTOR ( PIPE - MID. TEMP. )
THERMISTOR ( ROOM TEMP. )
1
2
1
2
1
6
1
7
3
1
3
1
2
1
2
1
2
1
2
1
2
1
8
1
1
5
5
1
8
1
1
6
1
6
1
9
1
8
1
5
1
3
1
2
6
1
CN111
2-1971032-2
BLUE
CN180
B6B-XARK
RED
EX. I NPUT
EX. OUTPUT 3
EX. OUTPUT 2
EX. OUTPUT 1
HEATER
FRESH AIR
W305
L OUT 1
BLACK
W307
N OUT 1
WHITE
1
9
2
1
POWER SOURCE
AC240V
50Hz
FILTER PCB
K09AX-1000HSE-FL0
POWER SUPPLY PCB
K09AR-0900HSE-P0
MAIN PCB
ART
G45LHTB : K09AZ-1100HSE-C1
ART
G54LHTB : K09AZ-1101HSE-C1
ART
G60LHTA : K09AZ-1102HSE-C1
CONTROL UNIT
ARTG45LHTB : EZ-0112LHSE
ART
G54LHTB : EZ-0112MHSE
ART
G60LHTA : EZ-0112PHSE
2012.04.13 6
INDOOR PCB
CIRCUIT DIAGRAM

Other manuals for Fujitsu ARTG60LHTA

Related product manuals