EasyManua.ls Logo

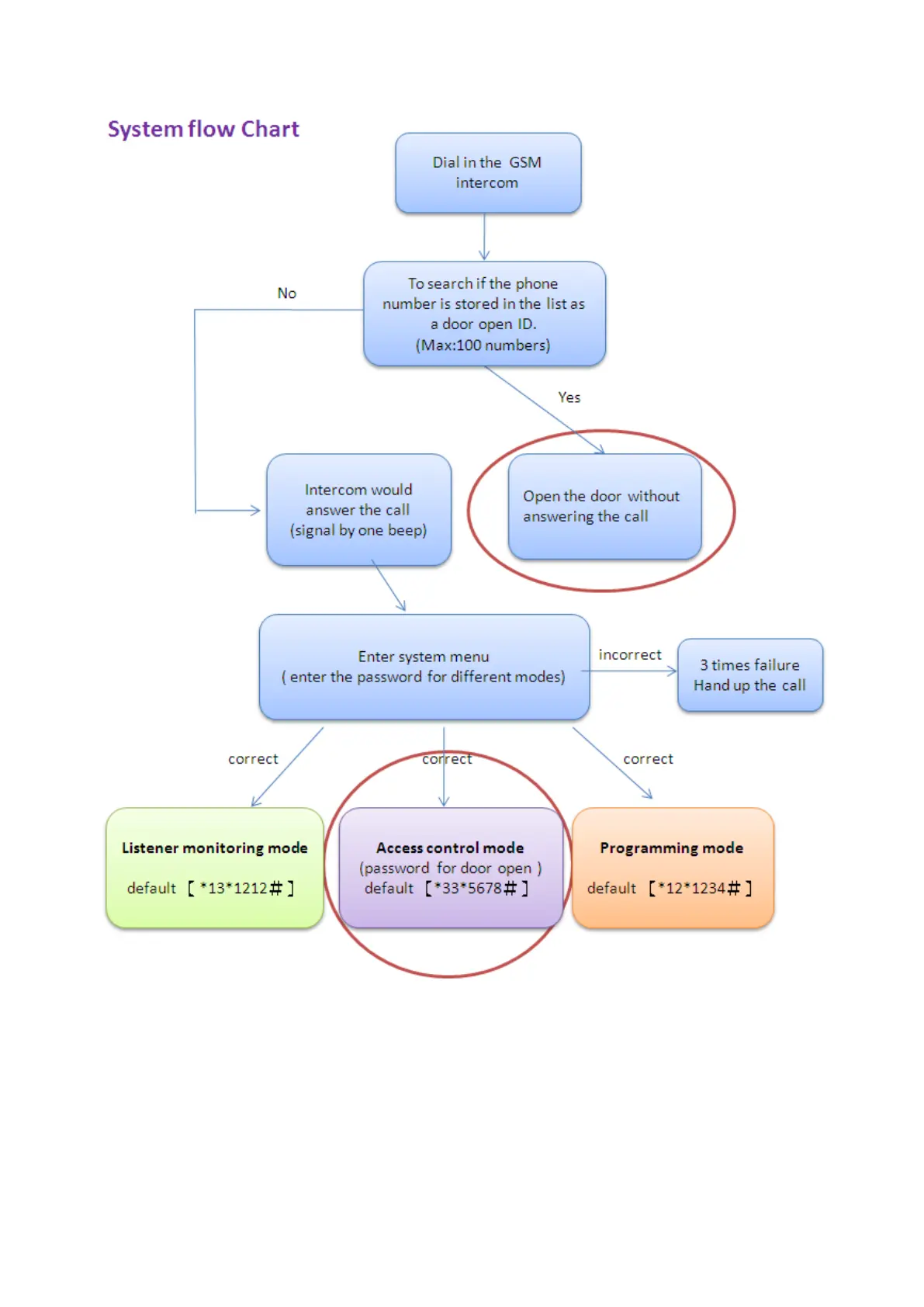
Gainwise SS91BV-M - System flow Chart

Gainwise SS91BV-M
22 pages
Print Icon
To Next Page IconTo Next Page
To Next Page IconTo Next Page
To Previous Page IconTo Previous Page
To Previous Page IconTo Previous Page
Loading...
SS91BV-M GSM Intercom 9 Revision E8 ,Jan 2015