EasyManua.ls Logo

GE EP-5261 - Connection Diagrams

GE EP-5261
21 pages
Print Icon
To Next Page IconTo Next Page
To Next Page IconTo Next Page
To Previous Page IconTo Previous Page
To Previous Page IconTo Previous Page
Loading...
12 RSTi-EP Slice I/O Serial Communication Module
GFK-2992B
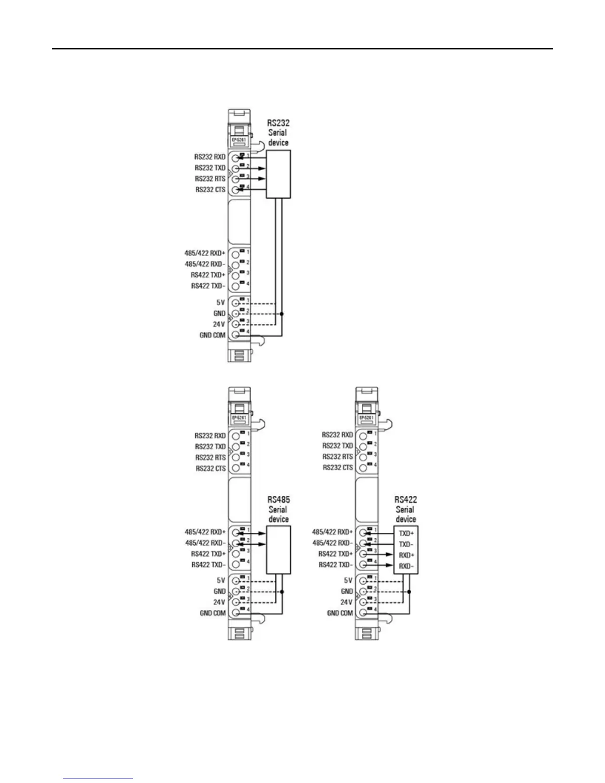
Connection Diagrams
EP-5261 Module Connections
For public disclosure