EasyManua.ls Logo

Generac Mobile MMG45IF4 - Section 6: Wiring Diagrams; 3-Position AC Box

Default Icon
60 pages
Print Icon
To Next Page IconTo Next Page
To Next Page IconTo Next Page
To Previous Page IconTo Previous Page
To Previous Page IconTo Previous Page
Loading...
Owner’s Manual for Mobile Generator 45
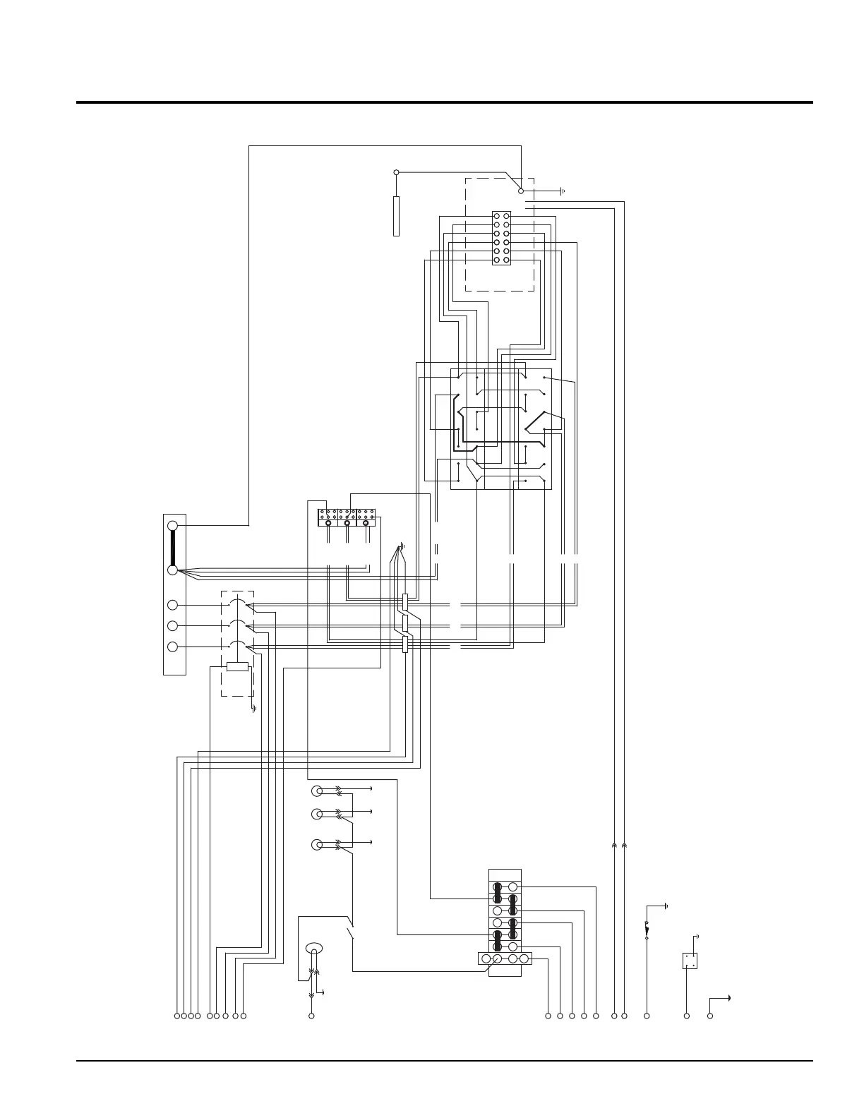
Section 6: Wiring Diagrams
3-Position AC Box
TO
GND
BAR
TO
TO
GND
BAR
LED LEDLED
59
13
6
10 14
7
8
11
12
15
16
PAIR BLK
(T7)
CT-3
SHUNT
CT-2CT-1
BLK
PAIR BLK
PAIR BLK
1
2
3
4
GROUND
TO
FRAME
17
21
25
18
22
26
19
20
23
24
27
28
GENERATOR
F+
F-
L3
L2
L1
L0
12VDC
(T9)
BLK
BLK
PAIR BLK
(L0)
(3) JUMPER
WIRES ON PHASE
SWITCH 15-20, 12-17,
10-21
MAIN
CIRCUIT
BREAKER
GN/YL
GN/YL
GN/YL
GN/YL
BN/WT
OR/WT
YL/WT
GN/YL
LED
TO
GND
BAR
BN/WT3
BN2
BN/WT
OR/WT
YL/WT
TO
GND
BAR
TO
GND
BAR
TO
GND
BAR
BN/WT3
BN2
GROUND
STUD
GROUND BAR
TO
GND
BAR
BAR
GND
BAR
GND
TO
BK/WT
L3
L2
L1
YL
WT
LUG
DOOR
CNO
(HELD
CLOSED
NORMALLY)
OR/WT1
PANEL/INTERIOR
LIGHT
BK
RD
BK
RD
TO VREG
BK
RD
BL
BK
RD
BL
WT
YL
PANE L
LIGHT
LUG
LIGHT1
LUG
LIGHT2
INTERIOR
LIGHT2
OR/WT3
BL/YL
1
234567
TB2
W
V
U
T
S
R
P
N
M
E
F
A
B
G
H
J
OR/WT3
K
C
OR/WT2
BN/WT2
BN/WT1
BN1
BN
BL/YL
BK/WT
BK
WT
BL/YL BL/YL
BK/WT
BK/WT
BK/WT
BK
WT
BK
WT
WT
BN
SWITCH
BL/YL
12
3
10
7
6
5
4
G
12
3
10
11
8
7
6
5
4
12
9
L2
L3
L1
L0
MECHANICAL LUGS
GND
G
TB3
2
1
REMOTE
START
CONTACT
BK/WT
GY/OR
L
D
GN/YL
90580_ORG_10.14.14

Table of Contents

Related product manuals