EasyManua.ls Logo

General ARHF24LBTU

General ARHF24LBTU
26 pages
To Next Page IconTo Next Page
To Next Page IconTo Next Page
To Previous Page IconTo Previous Page
To Previous Page IconTo Previous Page
Loading...
E102
E101
UL1015 AWG20
WHITE
UL1015 AWG20 WHITE
UL1015 AWG22 RED
UL1015 AWG22 BLACK
UL1015 AWG22 WHITE
UL1015 AWG22 YELLOW
UL1015 AWG22 BROWN
UL1015 AWG16
GREEN
UL1015 AWG16
GREEN
UL1015 AWG20
BLACK
UL1015 AWG20
WHITE
UL1015 AWG20
RED
UL1430 AWG26 GRAY
UL1430 AWG26 GRAY
UL1430 AWG26 GRAY
UL1430 AWG26 GRAY
UL1430 AWG26 GRAY
UL1430 AWG26 GRAY
UL1430 AWG26 GRAY
UL1430 AWG26 GRAY
UL1430 AWG26 GRAY
UL1430 AWG26 GRAY
UL1430 AWG26 GRAY
UL1430 AWG22
WHITE
UL1430 AWG22
BLACK
UL1430 AWG22
RED
BLACK
BLACK
GRAY
GRAY
CN2-1
CN2-2
CN2-3
CN2-4
CN2-5
CN3-1
CN3-2
CN3-3
CN3-4
CN3-5
CN3-6
CN4-1
CN4-2
CN4-3
CN4-4
CN4-5
CN4-6
CN4-7
CN4-8
CN1-1
CN1-2
CN1-3
CN108-1
CN108-2
CN102-1
CN102-2
CN102-3
CN103-1
CN103-2
CN106-1
CN106-2
CN105-6
CN105-5
CN105-4
CN105-3
CN105-2
CN105-1
CN104-1
CN104-2
CN104-3
CN104-4
CN104-5
CN104-6
CN104-7
CN104-8
CN101-1
CN101-2
CN101-3
CN11-1
CN11-2
CN11-3
CN11-4
CN11-5
CN12-1
CN12-2
CN12-3
CN12-4
CN12-5
CN9-1
CN9-2
CN9-3
CN14-1
CN14-2
CN14-3
CN13-1
CN13-2
CN13-3
CN13-4
CN13-5
CN13-6
CN5-1
CN5-2
CN13-7
CN7-1
CN7-2
CN8-1
CN8-2
CN6-1
CN6-2
CN10-1
CN10-2
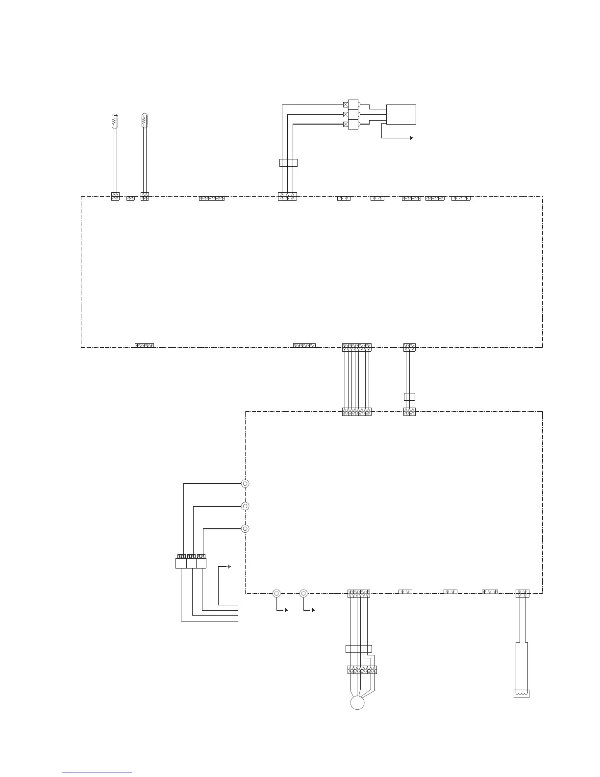
THERMISTOR ( ROOM TEMP. )
THERMISTOR ( PIPE MID. TEMP. )
REMOTE CONTROL UNIT
TERMINAL BOARD
1 2 3
EARTH WIRE
W105W102
W101
3
2(N)
1
TERMINAL BOARD
OUTDOOR
UNIT
F M
DC FAN MOTOR
( ARHF22, 24LBTU only )
NORMAL COIL
22mH, 2.2A
E I B I N
E I B OUT
DRAIN PUMP
FLOAT SWITCH
HEATER
FRESH AIR
DC SUPPLY
POWER DRIVE
EMI FILTER
ZCAT1518-0730
2 TURNS
CN1
B03B-PASK-1
WHITE
CN4
B08B-PASK-1
WHITE
CN3
B06B-PASK-1
WHITE
CN2
B5P-SHF-1AA
WHITE
CN106
B2P3-VH-B-E
BLUE
CN103
B2B-XH-AM
WHITE
CN105
B5P6-VH-B
WHITE
CN102
B3B-XH-AM
WHITE
CN108
B2P3-VH-B
WHITE
CN104
B08B-PASK-1
WHITE
CN101
B03B-PASK-1
WHITE
CN13
B07B-PASK-1
WHITE
CN14
B03B-XAKK-1
BLACK
CN6
B02B-PAMK-1
GREEN
CN10
B02B-PAOK-1
ORANGE
CN11
B05B-XASK-1
WHITE
CN12
B05B-XARK-1-A
RED
CN9
B03B-XARK-1-A
RED
CN8
B02B-XASK-1-A
WHITE
CN7
B02B-XAYK-1-A
YELLOW
CN5
B02B-XAKK-1-A
BLACK
CONTROLLER PCB ASSEMBLY
ARHF24LBTU : K06AK-0808HSE-C1
POWER SUPPLY PCB ASSEMBLY
ARHF24LBTU : K06AL-0803HSE-P0
2008.12.01 11
INDOOR UNIT
CONTROL UNIT
ARHF24LBTU : EZ-0080KHSE
( ARHF18LBLU Only )
EMI FILTER
ZCAT2132-1130
2 TURNS
1
2
3
4
5
6
7
8
EMI FILTER
ZCAT1518-0730
2 TURNS

Related product manuals