EasyManua.ls Logo

GFL 2012 - Circuit Diagram

Default Icon
19 pages
Print Icon
To Next Page IconTo Next Page
To Next Page IconTo Next Page
To Previous Page IconTo Previous Page
To Previous Page IconTo Previous Page
Loading...
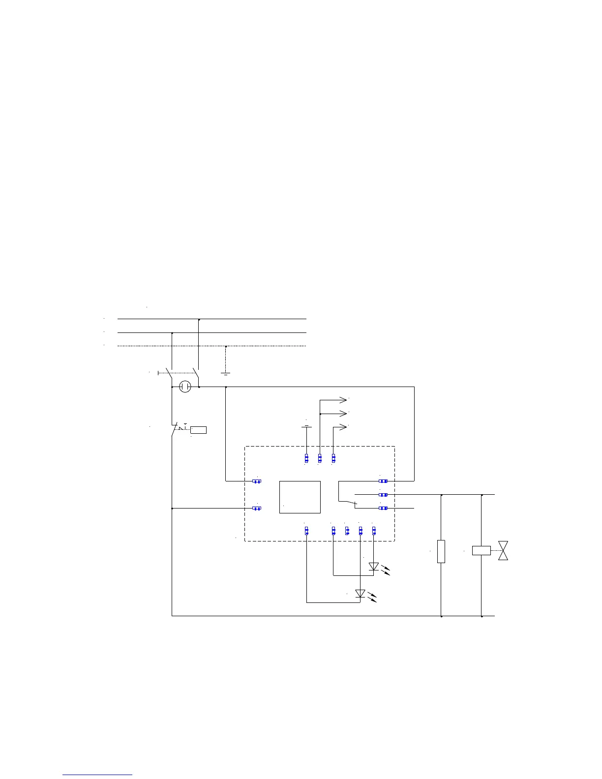
9
9. Schaltplan Circuit diagram
A1
Elektronischer Niveauschalter
Electronic level switch
E1
Rohrheizkörper
Tubular heating element
E2
Rohrheizkörper
Tubular heating element
E3
Rohrheizkörper
Tubular heating element
H1
LED rot "Reinigen"
LED red "cleaning"
H2
LED gelb "Betrieb"
LED yellow "operation"
Elektr.1
Elektrode "Reinigen in Destillierblase"
Electrode "cleaning in evaporator"
Elektr.2
Elektrode "Wasserstau"
Electrode "water blocking"
Elektr.3
Elektrode "max. Niveau
Vorratsbehälter"
Electrode "max. level storage tank"
F1
Wassermangelsicherung
Low water cut-off
K1
Schaltschütz
Contactor
M
Gehäusemasse
Earth (housing)
S1
Hauptschalter
Main switch
Y1
Magnetventil
Solenoid valve
9.1 Typ 2002 - Model 2002
9.2 Typ 2004 - Model 2004
Trafo
A 1
P E
N
L 1
F 1
S 1
J
>130°C
230V / 1 / N / PE / 50....60Hz
H 2
H 1
E 1
Y 1
Elektr.2
Elektr.3
M
Elektr.1
X 3
X 4 X 5
X 6
X 7
X 8
X 13
X 12
X 11X 10X 9
X 2
X 1

Related product manuals