EasyManua.ls Logo

GFL 3006 - Circuit Diagram for Models 3005, 3006, 3015, 3016, 3023; Circuit Diagram for Models 3011, 3013, 3019

Default Icon
28 pages
Print Icon
To Next Page IconTo Next Page
To Next Page IconTo Next Page
To Previous Page IconTo Previous Page
To Previous Page IconTo Previous Page
Loading...
Schüttelapparate - Shakers
3005 / 3006 / 3011 / 3013 / 3015 / 3016 / 3019 / 3023
Seite 19 Rev5 vom /dated 27.10.2014
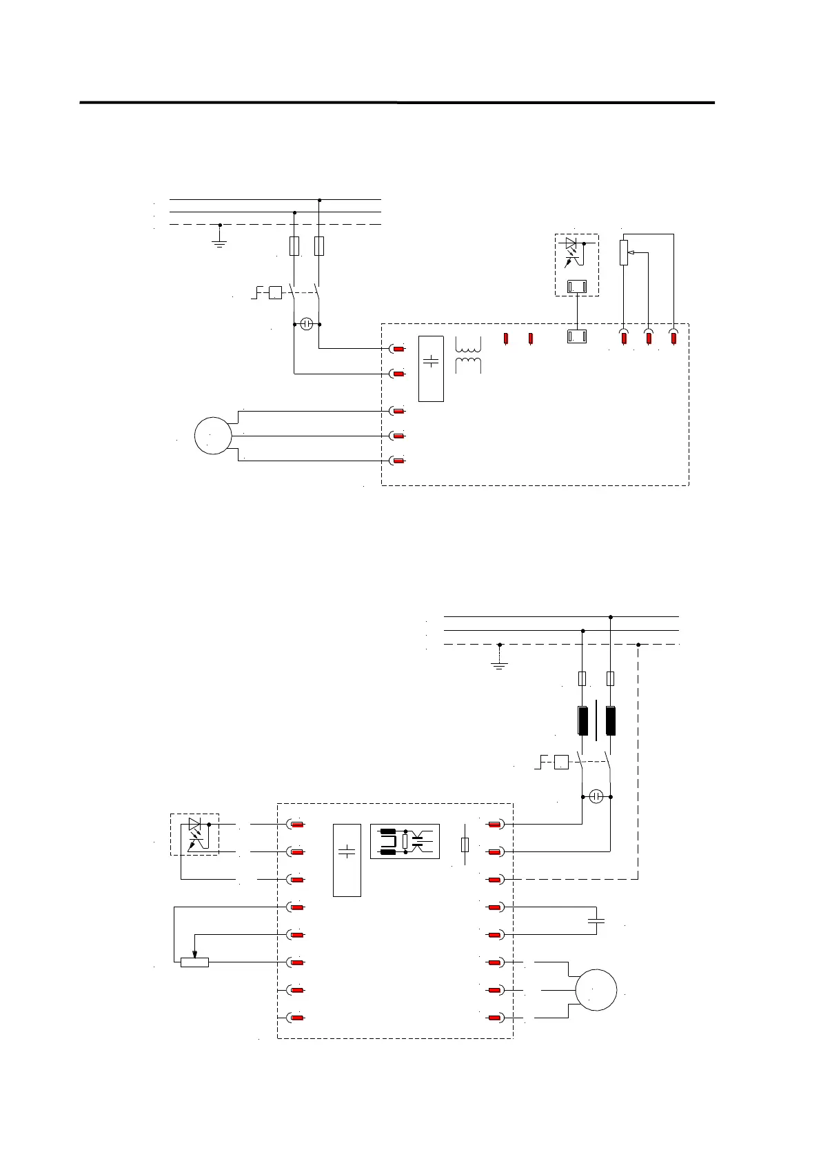
9.1 Typ 3005, 3006, 3015, 3016 und 3023
Models 3005, 3006, 3015, 3016 and 3023
9.2 Typ 3011, 3013 und 3019
Models 3011, 3013 and 3019
1
~
M
t
L1
N
PE
F1 F2
S1
M1
H1
sw
brn
bl
X1
X2
X3
X4
X5
R1A2
X6X7X8
X9
A1
X1
X6
X5
X4
X3
X2
X1
A1
X16
X15
X14
X13
X12
X11
X17
X18
X7
X8
1
~
M
bl
brn
vl
t
L1
N
PE
S1
F3
C1
M1
brn
rt
bl
R1
A2
H1
L1
F1 F2

Related product manuals