EasyManua.ls Logo

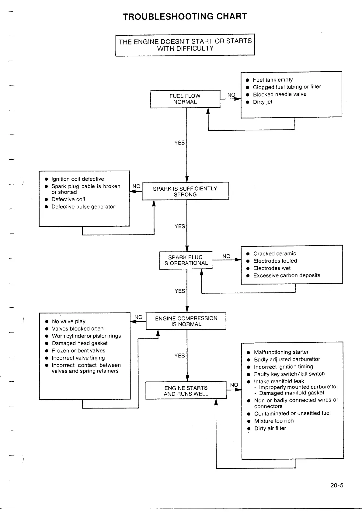
Gilera 350 - The Engine Doesnt Start or Starts with Difficulty

Gilera 350
258 pages
Print Icon
To Next Page IconTo Next Page
To Next Page IconTo Next Page
To Previous Page IconTo Previous Page
To Previous Page IconTo Previous Page
Loading...

Table of Contents

Related product manuals