EasyManua.ls Logo

Glastender BB24 - Page 13

Glastender BB24
36 pages
Print Icon
To Next Page IconTo Next Page
To Next Page IconTo Next Page
To Previous Page IconTo Previous Page
To Previous Page IconTo Previous Page
Loading...
Glastender, Inc. • 5400 North Michigan Road • Saginaw, MI • 48604-9780
800.748.0423 • 989.752.4275 • Fax 800.838.0888 / 989.752.4444 • www.glastender.com
12
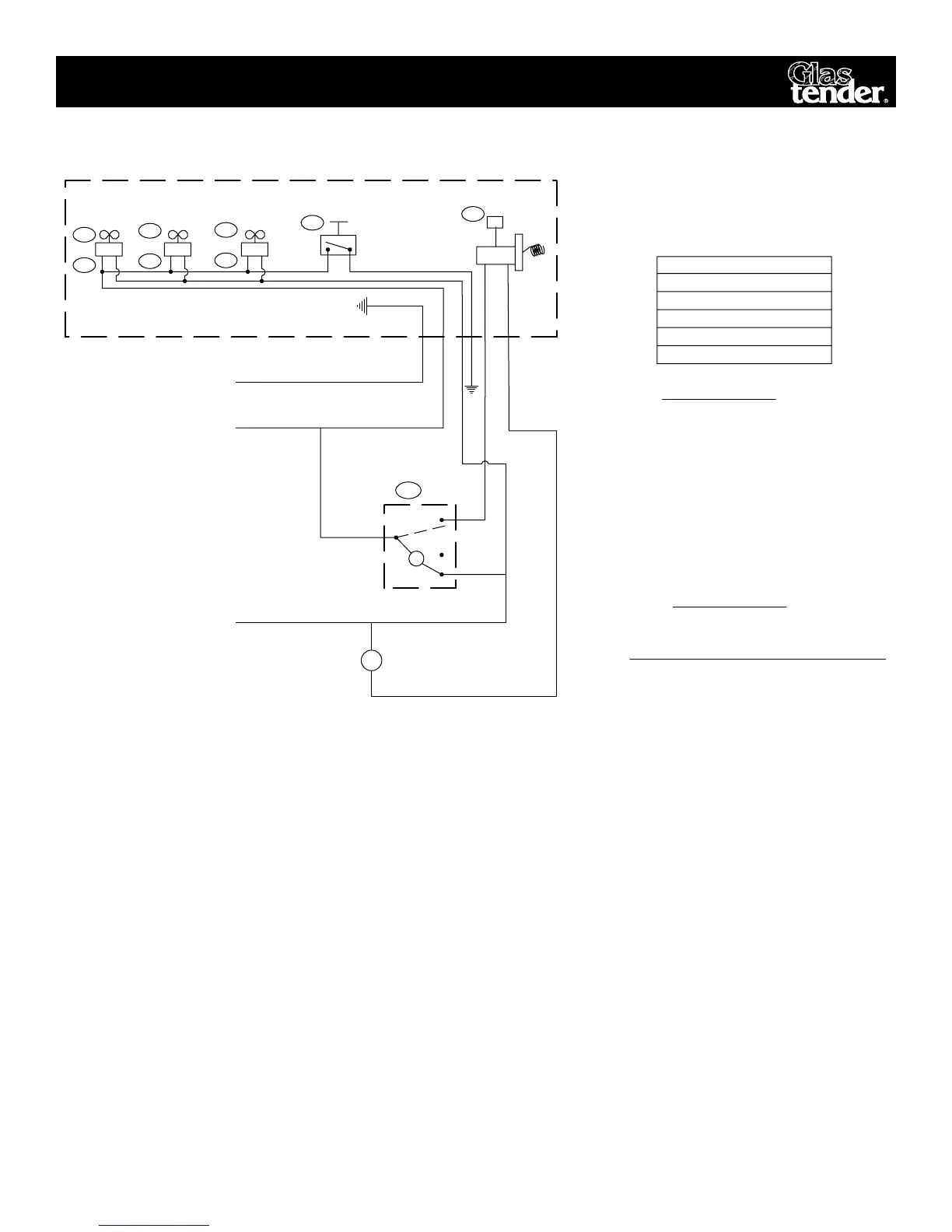
Wiring DiagraM for reMote coolers incluDing MoDels
bb24, bb48, bb72, bb96, lP48, lP72, lP96, Pt48, Pt72, Pt96
5
2
2
1
1
1
2
4
3
NEUTRAL
REMOTE
CONDENSING
UNIT
115V
Note: Some Units May Have Two Fans (Three Fans Shown)
Evaporator Assembly
DESCRIPTION
EVAPORATOR FAN BLADE
EVAPORATOR FAN MOTOR
ITEM
1
2
4
3 LIGHT SWITCH
THERMOSTAT
5 DEFROST TIMER
TO LIGHTS
All wires are 16 Gauge
Evaporator Fan Motor
ELECTRICAL RATINGS
R = Red
Y = Yellow
LEGEND
BK = Black
BL = Blue
O = Orange
G = Green
W = White
115V
.28 AMP(Each)
O
C
4
O
W
M
1
O
BL
G
O
O
BL
BLBL
Y/BL = Yellow
w/blue stripe
Y/R = Yellow
w/red stripe