EasyManua.ls Logo

Gree FP-85WAH/GHL-K - 1. Error List

Gree FP-85WAH/GHL-K
79 pages
To Next Page IconTo Next Page
To Next Page IconTo Next Page
To Previous Page IconTo Previous Page
To Previous Page IconTo Previous Page
Loading...
Unit Installation
70
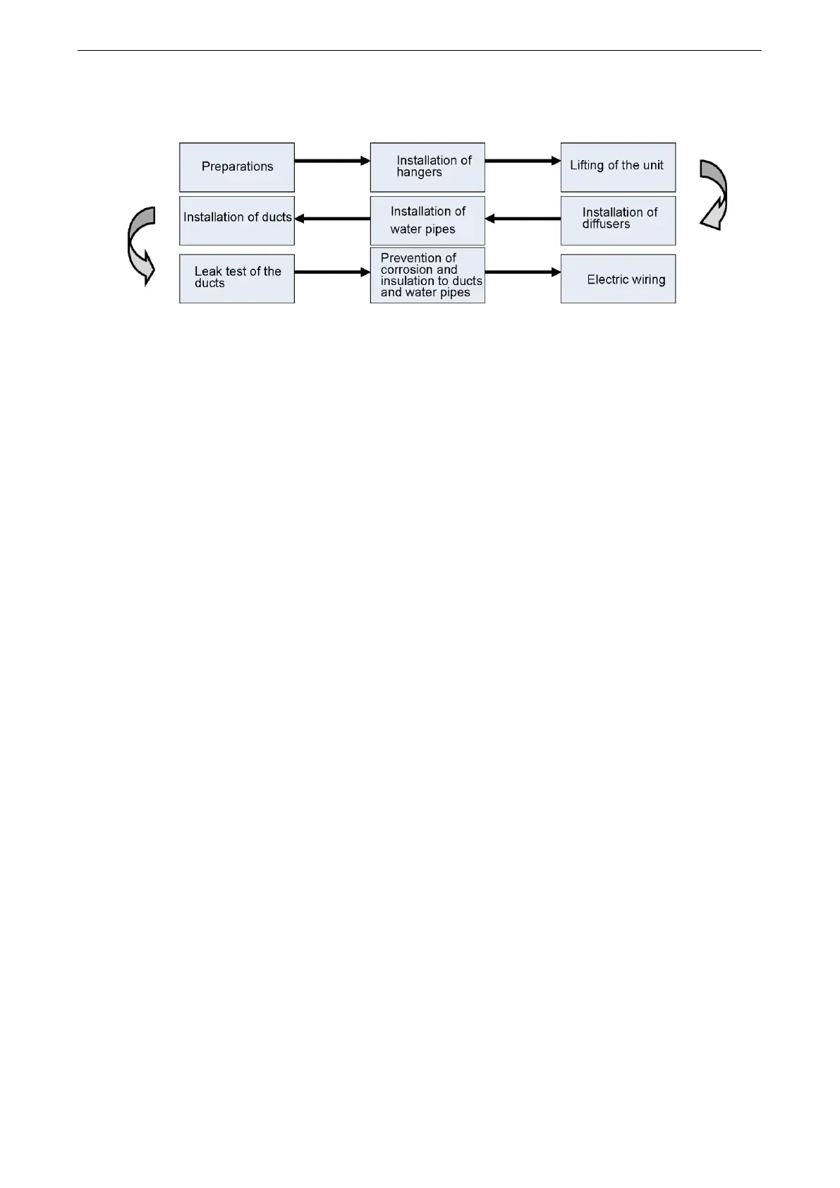
2.2 Installation Steps

Related product manuals