EasyManua.ls Logo

Gree GMV-ND28T/A-T - Control; Operation Flowchart

Gree GMV-ND28T/A-T
227 pages
Print Icon
To Next Page IconTo Next Page
To Next Page IconTo Next Page
To Previous Page IconTo Previous Page
To Previous Page IconTo Previous Page
Loading...
MULTI VRF- INDOOR UNIT SERVICE MANUAL EUROPEAN/LATIN AMETICA (R410A)
36
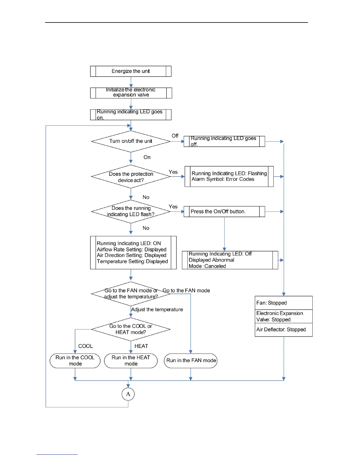
CONTROL
1 Operation Flowchart

Table of Contents

Other manuals for Gree GMV-ND28T/A-T

Related product manuals