EasyManua.ls Logo

Gree GTH36K3FI - Page 108

Gree GTH36K3FI
186 pages
Print Icon
To Next Page IconTo Next Page
To Next Page IconTo Next Page
To Previous Page IconTo Previous Page
To Previous Page IconTo Previous Page
Loading...
U-Match Series DC Inverter Service Manual
105
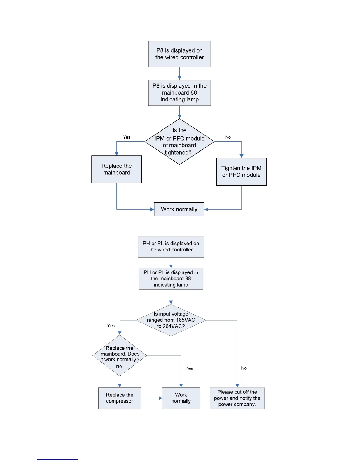
P8 IPM or PFC over-temperature protection
PH DC busbar over-voltage protection
PL DC busbar under-voltage protection

Table of Contents

Related product manuals