EasyManua.ls Logo

Gree JKFD5CR/Na-E - Overload Protection of Indoor Fan; Temperature Protection of Electric Heater

Gree JKFD5CR/Na-E
142 pages
Print Icon
To Next Page IconTo Next Page
To Next Page IconTo Next Page
To Previous Page IconTo Previous Page
To Previous Page IconTo Previous Page
Loading...
GREE Air-ccoled Closed Control Unit Service Manual
96
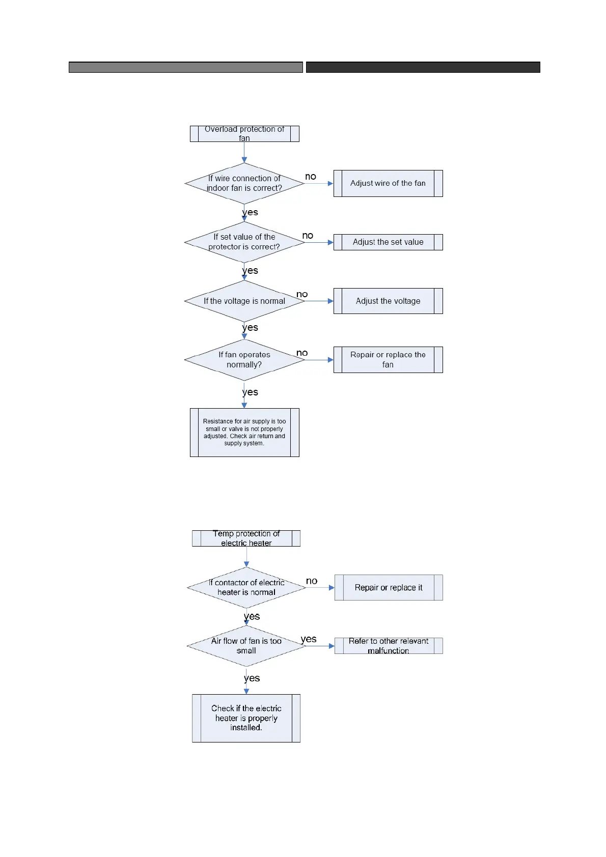
2.5 Overload Protection of Indoor Fan
2.6 Temperature Protection of Electric Heater

Table of Contents

Related product manuals