EasyManua.ls Logo

Gree U-Match 6 Series

Gree U-Match 6 Series
210 pages
To Next Page IconTo Next Page
To Next Page IconTo Next Page
To Previous Page IconTo Previous Page
To Previous Page IconTo Previous Page
Loading...
GREE U-Match 6 SERIES UNIT SERVICE MANUAL
63
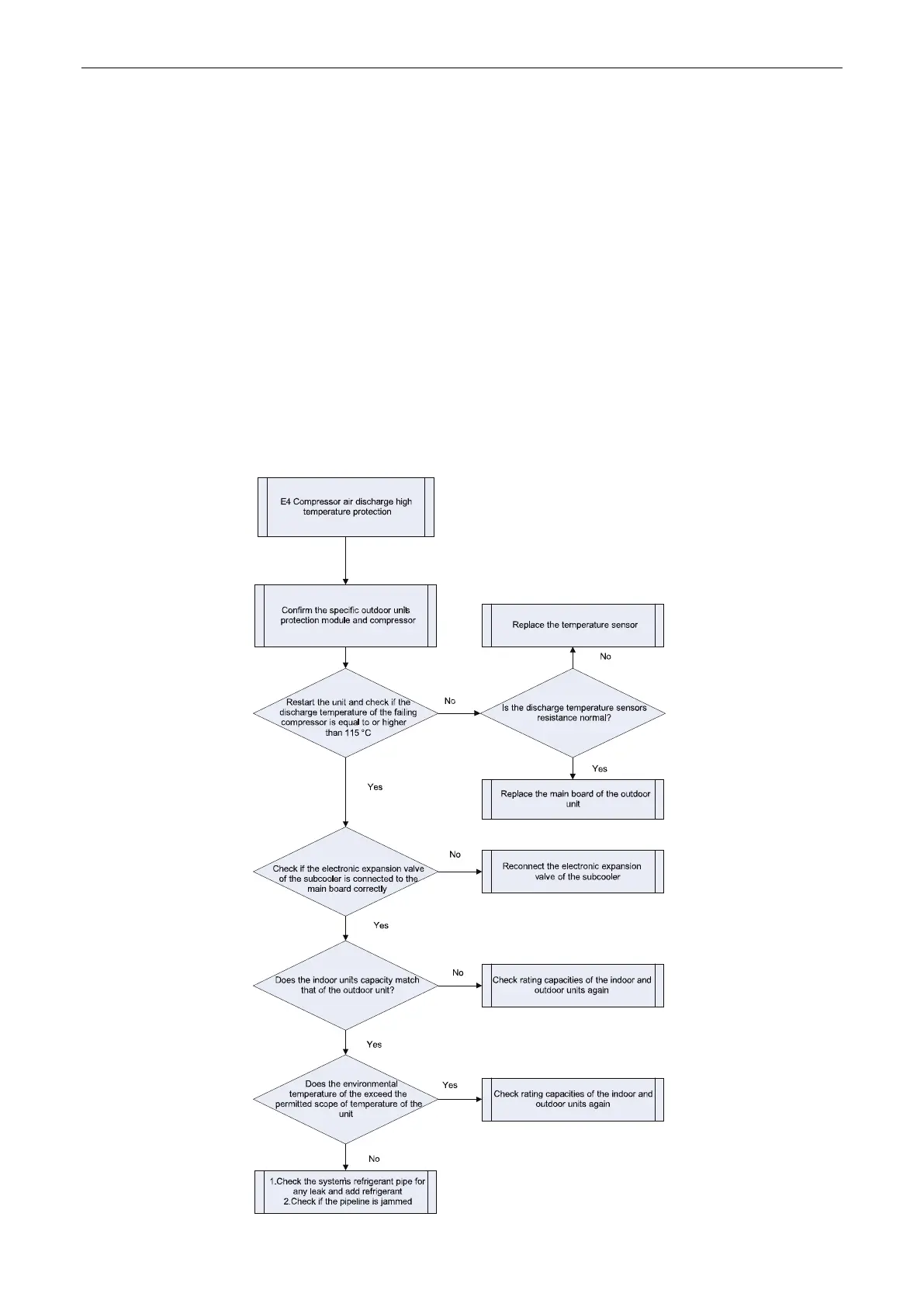
3.4.5 “E4” Compressor Air Discharge High-temperature Protection
Error display:
ODU mainboard, IDU wired controller and IDU receiver light board will display E4
Error judgment condition and method:
Test the compressor discharge temperature through compressor discharge pipe. If the tested
temperature value is higher than 115
, the unit will stop for protection.
Possible reason:
■Cut-off valve of ODU is not fully opened;
■Electronic expansion valve is abnormal;
■Outdoor or indoor fan is not working properly;
■IDU filter or air duct is blocked (cooling mode);
■Ambient temperature exceeds allowable operation range;
■Refrigerant charging amount is insufficient;
■System pipeline is blocked;
Troubleshooting:

Related product manuals