EasyManua.ls Logo

Greenheck PVG - Installation of Two Pipe Venting - Vertical; Vent Length; Vent Connection Diameter

Greenheck PVG
32 pages
Print Icon
To Next Page IconTo Next Page
To Next Page IconTo Next Page
To Previous Page IconTo Previous Page
To Previous Page IconTo Previous Page
Loading...
Indirect Gas-Fired Heat Modules12
Install Combustion Air Pipe
Run a combustion air pipe from the unit’s combustion
air intake through the exterior wall to the outdoors. The
combustion air pipe must terminate at least 12inches
from the combustion vent pipe and 24inches from
the exterior surface of the outside wall. Attach the
combustion air inlet guard to the end of the combustion
air pipe. Using field-supplied mounting brackets,
support the combustion air pipe as needed.
Seal Wall Openings
Using an appropriate method, seal the wall openings
around the piping.
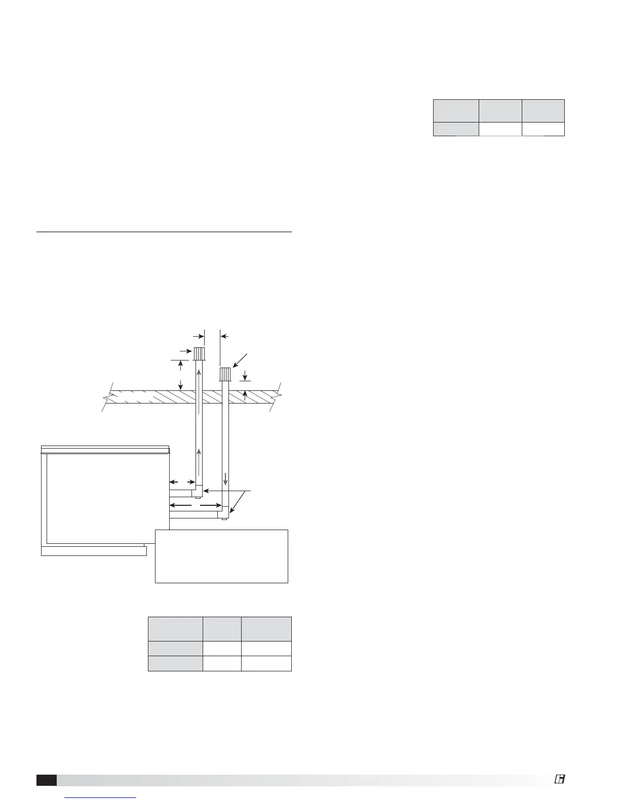
Installation of Two Pipe Venting –
Vertical
Refer to the diagram for venting vertical concentric
systems. The combustion air pipe must terminate at
least 12 inches above the roof. This clearance may
need to be increased to accommodate for snow
accumulation. The exhaust must terminate at least
12 inches above and 12 inches horizontally from the
combustion air inlet.
Vent Connection Diameter
Vent terminals must be
used. Construct the
vent system as shown
in the drawings and
refer to the table for the
correct vent connection diameters.
Furnace Size
(MBH)
Exhaust
(inches)
Combustion
(inches)
75-175 4 4
200-400 6 6
Vent Length
Refer to table for minimum and maximum vent lengths.
The minimum vent length is 10 feet and the maximum
vent length is 70 feet. The total equivalent vent length
must include elbows. The equivalent length of a 4 inch
elbow is 6feet and the
equivalent length of a
6inch elbow is 10feet.
Install Exhaust Pipe
Run an exhaust pipe from the unit’s combustion exhaust
through the roof to the outdoors. The exhaust pipe must
terminate at least 24 inches above the outside surface
of the roof. This clearance may need to be increased to
accommodate snow accumulation. Attach the exhaust
vent terminal to the end of the exhaust pipe.
Install Combustion Air Pipe
Run a combustion air pipe from the unit’s combustion
air intake through the roof to the outdoors. The
combustion air pipe must terminate at least 12 inches
horizontally and vertically from the combustion exhaust
pipe and at least 24 inches from the exterior surface of
the roof. These clearances may need to be increased
to accommodate for expected snow accumulation.
Attach the combustion air terminal to the end of the
combustion air pipe.
Seal Roof Penetration
Using an appropriate method, seal the roof openings
around the vent pipes.
Vent
Length
Minimum
(feet)
Maximum
(feet)
Vertical 10 70
A = 12 inch minimum, but should size
according to expected snow depth
B = 24 inch minimum
C = 12 inch minimum
D = 12 inch minimum
Tee with
drip leg and
clean-out cap
D
D
EXHAUST
Exhaust Vent
Terminal
COMBUSTION AIR
Combustion
Air Inlet
Terminal
Roof Line
B
A
C
®

Table of Contents

Other manuals for Greenheck PVG