EasyManua.ls Logo

Haier AS50TDDHRA-CL - Page 40

Haier AS50TDDHRA-CL
46 pages
To Next Page IconTo Next Page
To Next Page IconTo Next Page
To Previous Page IconTo Previous Page
To Previous Page IconTo Previous Page
Loading...
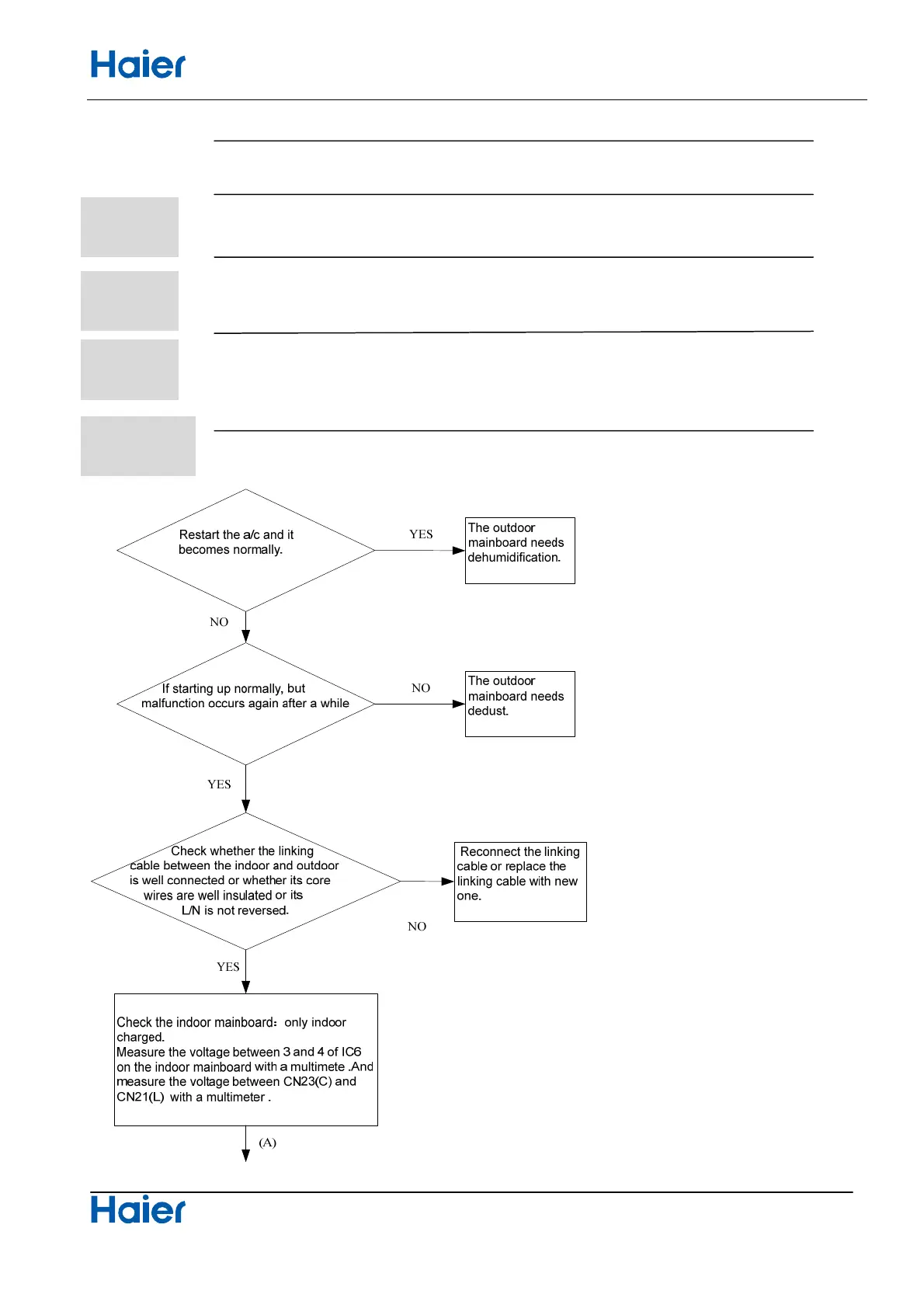
Service diagnosis
39 Domestic air conditioner
10.3.10 The communication fault between indoor and outdoor
Indoor display
ƵƵƾ E7
outdoor display
LED1 flash 15 times
Method of
Communication is detected by checking the indoor PCB and the outdoor PCB.
Malfunction
Detection
Malfunction Ŷ
The outdoor PCB broken leads to communication fault.
Decision Ŷ
The indoor PCB broken leads to communication fault.
Conditions
Supposed Ŷ Communication wiring disconnected.
Causes Ŷ
The indoor PCB is broken.
Ŷ
The outdoor PCB is broken.
Ŷ
The Module PCB is broken.
Troubleshooting
* Caution
Be sure to turn off power switch before connect or disconnect connector, or else
parts damage may be occurred.

Other manuals for Haier AS50TDDHRA-CL

Related product manuals