EasyManua.ls Logo

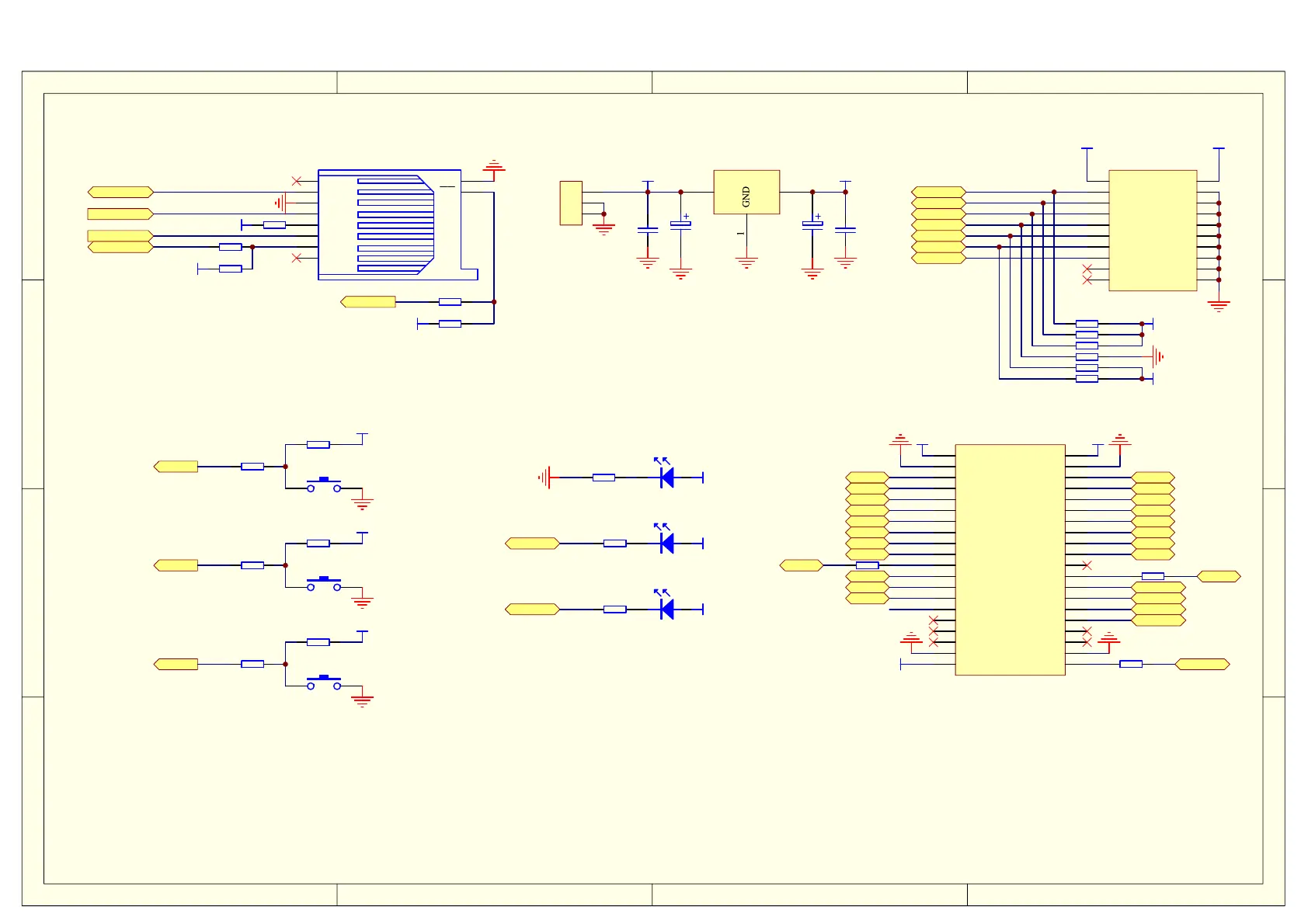
Haoyu Electronics LPC1768-MINI-DK2 - User Interface and Indicators; User Key Inputs; LED Indicators

Default Icon
4 pages
Print Icon
To Next Page IconTo Next Page
To Next Page IconTo Next Page
To Previous Page IconTo Previous Page
To Previous Page IconTo Previous Page
Loading...
1 2 34
A
B
C
D
4
321
D
C
B
A
SD_CARD
Vref
1
Vsupply
2
nTRST
3
GND1
4
TDI
5
GND2
6
TMS
7
GND3
8
TCK
9
GND4
10
RTCK
11
GND5
12
TDO
13
GND6
14
nSRST
15
GND7
16
DBGRQ
17
GND8
18
DBGACK
19
GND9
20
CN4
JTAG
3V3 3V3
JTAG
SW2
ISP
R5
10K
3V3
SW3
KEY1
R13
10K
3V3
R42
1K
KEY1
SW4
KEY2
R14
10K
3V3
R43
1K
KEY2
IN
3
OUT
2
U3 LT1117-3.3
5V
C29
22uF
C14
104
C30
22uF
C15
104
3V3
Power
R39
1K
SD_CD
R6
10K
3V3
SD_SDO
SD_SCK
SD_SDI
SD_CS
R4
10K
3V3
3V3
P1.20
P1.24
P1.21
P1.25
RSV
1
CS
2
DI
3
VDD
4
SCLK
5
VSS
6
DO
7
RSV
8
CD
9
GND
10
CN2
TF-SPI
R34
0R
P1.23
TRST
TDI
TMS
TCK
RTCK
TDO
RESET
TRST
TDI
TMS
TCK
RTCK
TDO
RESET
P2.10
P2.11
P2.12
ISP
R40
1K
R45
1K
R44
1K
LD3
LED
LD2
LED
3V3
3V3
LED1
LED2
R41
1K
LD1
PWR
5V
5V_IN
1
GND
2
D10
3
D11
4
D12
5
D13
6
D14
7
D15
8
D16
9
D17
10
CSA
11
RS
12
WR
13
RD
14
RESET
15
RSV(NC)
16
RSV(NC)
17
RSV(NC)
18
GND
19
3V3_IN
20
3V3_OUT
21
GND
22
D00
23
D01
24
D02
25
D03
26
D04
27
D05
28
D06
29
D07
30
RSV(NC)
31
TP_CS
32
TP_SCK
33
TP_SDI
34
TP_SDO
35
TP_IRQ
36
RSV(NC)
37
RSV(NC)
38
GND
39
BL_CTRL
40
CN5
HY28A
USER_KEY LEDs LCD
DB00
DB01
DB02
DB03
DB04
DB05
DB06
DB07
DB08
DB09
DB10
DB11
DB12
DB13
DB14
DB15
5V 3V3
CSA
RS
WR
RD
TP_CS
TP_SCK
TP_SDI
TP_SDO
TP_IRQ
3V3 BL_CTRL
1
2
3
CN3
5V
P2.0
P2.1
P2.2
P2.3
P2.4
P2.5
P2.6
P2.7
P0.15
P0.16
P0.17
P0.18
P0.19
P0.20
P0.21
P0.22
P2.8
P1.27
P1.28
P1.29
RESET
P0.6
P0.7
P0.9
P0.8
P2.13
P1.26
www.PowerMCU.com
Designed by HAOYU Electronics
R37
0R
R35
0R
R36
0R
P3.25
P3.26
R7
10K
R8
10K
R9
10K
R10
10K
R11
10K
R12
10K
3V3
3V3
LCDB_SCK
LCDB_CS
LCDB_SDO
LCDB_SDI
R38
4R7