EasyManua.ls Logo

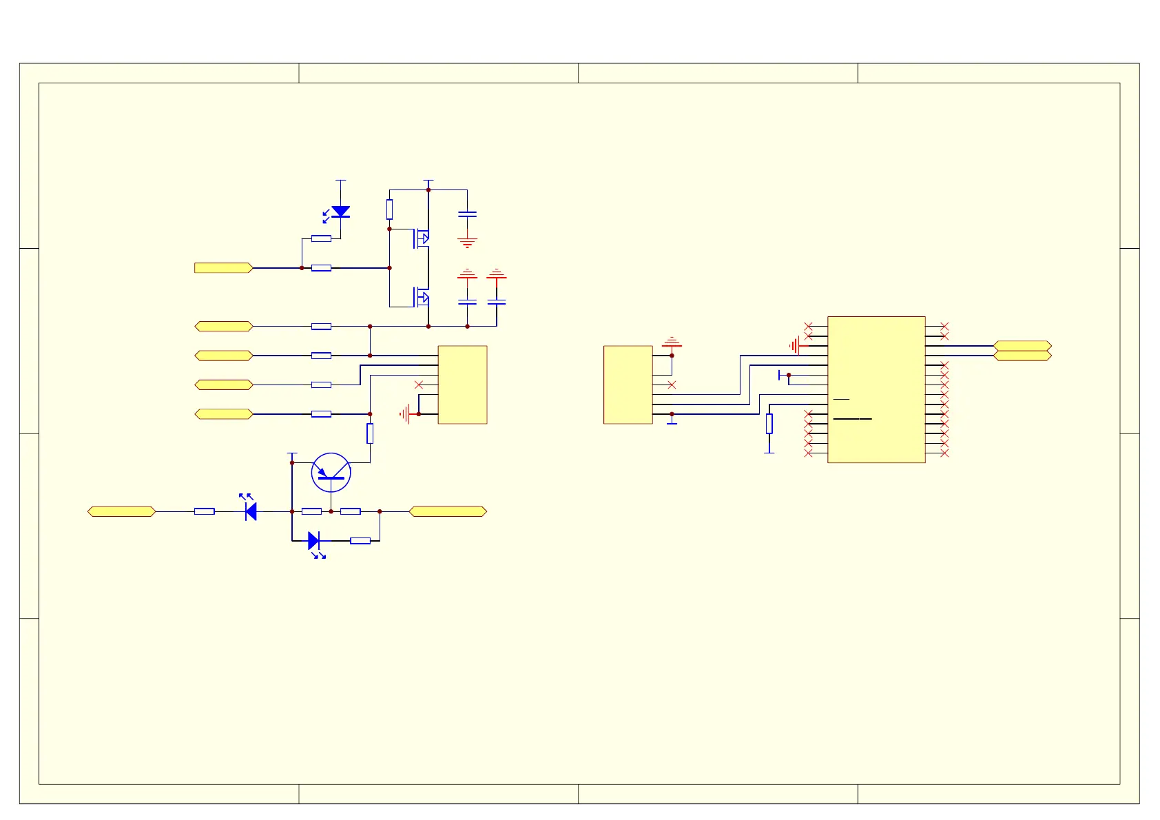
Haoyu Electronics LPC1768-MINI-DK2 - USB Connectivity; USB Host;Device Circuit; USB to UART Bridge

Default Icon
4 pages
Print Icon
To Previous Page IconTo Previous Page
To Previous Page IconTo Previous Page
Loading...
1 2 34
A
B
C
D
4
321
D
C
B
A
USB_PPWR
R25
22R
R26
22R
USD_D-
USB_D+
P0.30
P0.29
D-
D+
USB Host/Device
VBUS
1
D-(DM)
2
D+(DP)
3
ID
4
GND
5
SHIELD
0
CN6
USB
VBUS
R52
4K7
VBUSP1.30
USB_PWRD
R51
4K7
P1.22
Q3
8550
3V3
R28
1K5
R16
10K
R49
1K
USB_CONNECT
LD5
USB_LINK
LD6
USB_DEVICE
R48
1K
R50
1K
USB_UP_LED
P2.9P1.18
R15
10K
5V
C16
104
C22
105
R47
1K
P1.19
LD4
USB_HOST
R46
1K
C21
105
Q1
SI2301
3V3
www.PowerMCU.com
Designed by HAOYU Electronics
DCD
1
RI
2
GND
3
D+
4
D-
5
VDD
6
REGIN
7
VBUS
8
RST
9
NC
10
SUSPEND
11
SUSPEND
12
NC
13
NC
14
NC
15
NC
16
NC
17
NC
18
NC
19
NC
20
NC
21
NC
22
CTS
23
RTS
24
RXD
25
TXD
26
DSR
27
DTR
28
U4
CP2102
VBUS
1
D-(DM)
2
D+(DP)
3
ID
4
GND
5
SHIELD
0
CN7
USB-COM
3V3
R53
4K7
3V3
UART0_TX
UART0_RX
USB to UART
P0.2
P0.3
5V
Q2
SI2301