EasyManua.ls Logo

HEADRUSH Looperboard - Instalación

HEADRUSH Looperboard
96 pages
Print Icon
To Next Page IconTo Next Page
To Next Page IconTo Next Page
To Previous Page IconTo Previous Page
To Previous Page IconTo Previous Page
Loading...
23
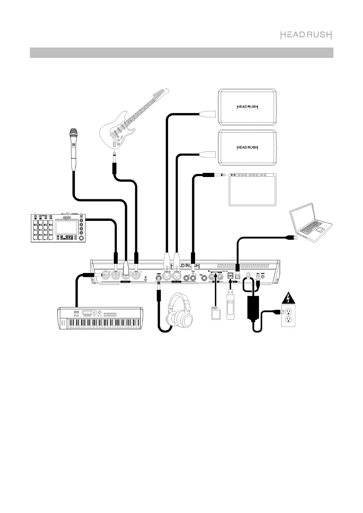
Instalación
Los elementos que no se enumeran en Introducción > Contenido de la caja se venden por separado.
Guitarra
A
ltavoces
amplificados
o mezclador
A
mplificador
de guitarra
Ordenador
Teclado
Toma de
corriente
Tarjeta
SD
Unidad
USB
Micrófono
A
uriculares
Caja de ritmos

Other manuals for HEADRUSH Looperboard

Related product manuals