EasyManua.ls Logo

Hitachi D-E95 - Technische Informationen; Test Program Sequence

Hitachi D-E95
26 pages
Print Icon
To Next Page IconTo Next Page
To Next Page IconTo Next Page
To Previous Page IconTo Previous Page
To Previous Page IconTo Previous Page
Loading...
D-E95
a
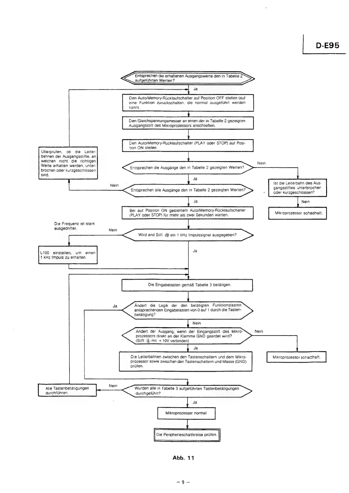
Entsprechen
die
erhaltenen
Ausgangswerte
den
in
Tabelle
2
~~
aufgefiihrten
Werten?
Ja
Oen
Auto/Memory-Ricklaufschalter
auf
Position
OFF
stellen
(auf
eine
Funktion
zuruckschalten,
die
normal
ausgefuhrt
werden
Kann).
Den
Gleichspannungsmesser
an
einen
der
in
Tabelle
2
gezeigten
Ausgangsstift
des
Mikroprozessors
anschliefen.
Den
Auto/Memory-Ricklaufschaiter
(PLAY
oder
STOP)
auf
Posi-
tion
ON
stellen
Nein
Entsprechen
die
Ausgange
den
in
Tabelle
2
gezeigten
Werten?
Ja
i
ten?
gangsstiftes
unterbrochen
Entsprechen
aile
Ausgange
den
in
Tabeile
2
gezeigten
Werien?
Scar
kiregeschiossen?
Nein
Bei
auf
Position
ON
gestelltem
Auto/Memory-Rickiaufschalter
Mik
ieagnar
(PLAY
oder
STOP)
fur
mehr
als
zwei
Sekunden
warten.
kroprozessor
schadhatt.
Uberpriifen,
ob
die
Leiter-
bahnen
der
Ausgangsstifte,
an
weichen
nicht
die
richtigen
Werte
erhaiten
werden,
unter-
brochen
oder
kurzgeschiossen
sind.
Ist
die
Leiterbahn
des
Aus-
Die
Frequenz
ist
stark
ausgecriftet.
Nein
Wird
and
Stift
20
ein 1
kHz
Impulssignai
ausgegeben?
L100
einstellen,
um
einen
Ja
1
kHz
Impuils
zu
erhalten.
Die
Eingabetasten
gemaB
Tabelle
3
betatigen.
Andert
die
Logik
der
den
betatigten
Funktionstasten
entsprechenden
Eingabetasten
von
0
auf
1
durch
die
Tasten-
betatigung?
Ja
Nein
Nein
Andert
der
Ausgang,
wenn
der
Eingangsstift
des
Mikro-
prozessors
direkt
an
der
Klemme
GND
geerdet
wird?
(Stift
@
mit
+
10V
verbinden)
Die
Leiterbannen
zwischen
den
Tastenschaitern
und
dem
Mikro-
prozessor
sowie
zwischen
den
Tastenschaltern
und
Masse
(GND)
orufen.
Wurden
alle
in
Tabelle
3
aufgefiinrten
Tastenbetatigungen
durchgefiihrt?
Mikroprozessor
normal
Die
Peripherieschaltkreise
priifen.
|
Abb.
11
Mikroprozessor
schacthaft.
Alle
Tastenbetatigungen
durchfihren.

Related product manuals