EasyManua.ls Logo

Hitachi RAD-50PPD - Page 34

Hitachi RAD-50PPD
142 pages
Print Icon
To Next Page IconTo Next Page
To Next Page IconTo Next Page
To Previous Page IconTo Previous Page
To Previous Page IconTo Previous Page
Loading...
33
DEHUMIDIFYING OPERATION
Dehumidifying Function
When the room temperature is higher than the temperature setting: The device will dehumidify the room,
reducing the room temperature to the preset level.
When the room temperature is lower than the temperature setting: Dehumidifying will be performed at the
temperature setting slightly lower than the current room temperature, regardless of the temperature setting.
The preset room temperature may not be reached depending on the number of people present in the room
or other room conditions.
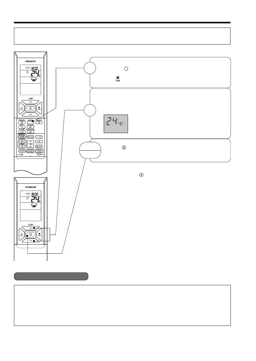
Set the desired room temperature with the ROOM
TEMPERATURE setting buttons (the display indicates the
setting).
The range of 20-26˚C is recommended as the room
temperature for dehumidifying.
Temperature range can be set between 16°C and
32°C.
Press the (START/STOP) button. Dehumidifying operation starts
with a beep. Press the button again to stop operation.
As the settings are stored in the memory of the remote controller, you
only have to press the
(START/STOP) button next time.
START
STOP
Press the MODE selector button so that the display
indicates (DEHUMIDIFY).
The fan speed is set at LOW.
Press (FAN SPEED) button to select SILENT or LOW fan speed.
Use the device for dehumidifying when the room temperature is over 16°C.
When it is under 15°C, the dehumidifying function will not work.
1
2
3-262.pdf 6 3/12/15 9:50 AM

Related product manuals