EasyManua.ls Logo

HP L1506 - Page 25

HP L1506
89 pages
Print Icon
To Next Page IconTo Next Page
To Next Page IconTo Next Page
To Previous Page IconTo Previous Page
To Previous Page IconTo Previous Page
Loading...
15" LCD Color Monitor HP L1506
25
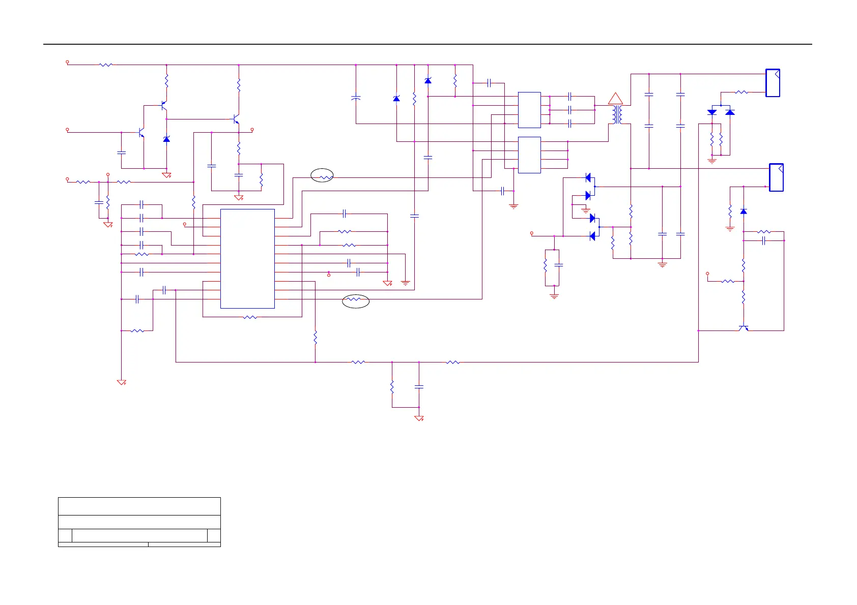
R840
100K 0805
C837
0.1uF/0805
R808
NC
R833
200K 0805
 
CN801
33G8020-2D-U
1
2
+
C845
470uF/25V
R802
130K 0805
R834
NC
Q807
DTC144WKA
32
1
C828
0.1UF/1206
ON/OFF PT801
80LL17T-16-LC
R824
10K 0805
 
C810
4700PF/0805
R843
4.7K 0805
C807 2.2uF/1206
C833
0.1uF/0805
D809
1N4148
R811
51K 0805
 
CN802
33G8020-2D-U
1
2
VDD
Q806
DTA144WKA
3 2
1
ZD805
RLZ5.6B
C811 470PF/0805
C848
0.1uF/0805
C839
1uF/0805
C819
1uF/25V
R837
1K 0805
 
C804
NC
R839
0 1206
 
ZD802
RLZ5.6B
!
Q812
PMBS3904
32
1
D806
BAV99
3
1
2
C805 2.2uF/1206
C836
0.47uF/0805
C829
0.047uF/0805
R828
10K 0805
 
C809 0.1uF/0805
R829
10 1206
 
C827
5pF/3KV
VDD
R841
3.6K 0805
C826
5pF/3KV
Q808
SP8M3
1
2
3
4 5
6
7
8
S1N
G1N
S2P
G2P D2P
D2P
D1N
D1N
IC_DIM
R835
1M 0805
 
R836
200K 0805
 
R844
1M 0805
R809
NC
R823
6M 1/2W
 
PWPC1521HSH1
C843
15pF/3KV
R842
100K 0805
ZD801
RLZ5.6B
C801
470P/0805
C823
0.1UF/1206
C831
0.001uF/0805
R806
680 0805
 
R801
6.8K 0805
 
OVP
R803
470 0805
 
Q801
PMBS3904
3 2
1
R804
680 0805
 
C834
0.1uF/0805
R825
330K/0805
D801
BAV99
3
1
2
OVP
R830
75K 0805
 
C820
0.1UF/1206
R805
1K 0805
 
MODEL:PWPC1521LGH1
R813 51K 0805
 
R814
51K 0805
 
DIM
C835
1uF/0805
C821
0.047uF/0805
R838
470 1206
 
R820
22
B
HP 15'' ( L1506 )
AOC (Top Victory) Electronics Co., Ltd.
A3
22
Wednesday, June 01, 2005
Title
Size Document Number Rev
Date: Sheet
of
C832 0.0047uF/25V
C806 2.2uF/1206
R819 22
C818
15pF/3KV
R832
10K 0805
 
OZ960G
IC801
1
2
3
4
5
6
18
17
16
15
14
138
7
19
9
10
12
11
20
CTIMR
OVP
ENA
SST
VDDA
GNDA
CT
RT
PWRGND
LCT
DIM
LPWMRT1
REF
PDRV_A
FB
CMP
PDRV_C
NDRV_D
NDRV_B
C838
0.1uF/0805
IC_DIM
R812
33K 0805
 
C803
0.1uF/25V
Q809
SP8M3
1
2
3
4 5
6
7
8
S1N
G1N
S2P
G2P D2P
D2P
D1N
D1N
R831
NC
PWPC1521CPH1
+12V
D802
BAV99
3
1
2
C802
3.9N/0805

Other manuals for HP L1506

Related product manuals