EasyManua.ls Logo

HYDROLOGICAL SERVICES ML1-420 - Page 8

Default Icon
38 pages
Print Icon
To Next Page IconTo Next Page
To Next Page IconTo Next Page
To Previous Page IconTo Previous Page
To Previous Page IconTo Previous Page
Loading...
Hydrological Services Pty Ltd
Data Logger Model ML1-420
© Copyright
ML1-420 100-8 Issue 1.00 6 Apr, 2011
2. When the ML1-420 is directly connected to a PC, sufficient power is extracted from the
handshake signals to power the ML1-420 – which prevents power drain from the internal
battery while communications is in progress.
3. A solder link LK1 on the ML1-420 PCB allows the digital input from the TBRG to be
connected through pin 9 of the DB9F connector. See section 3.1.1 for more details.
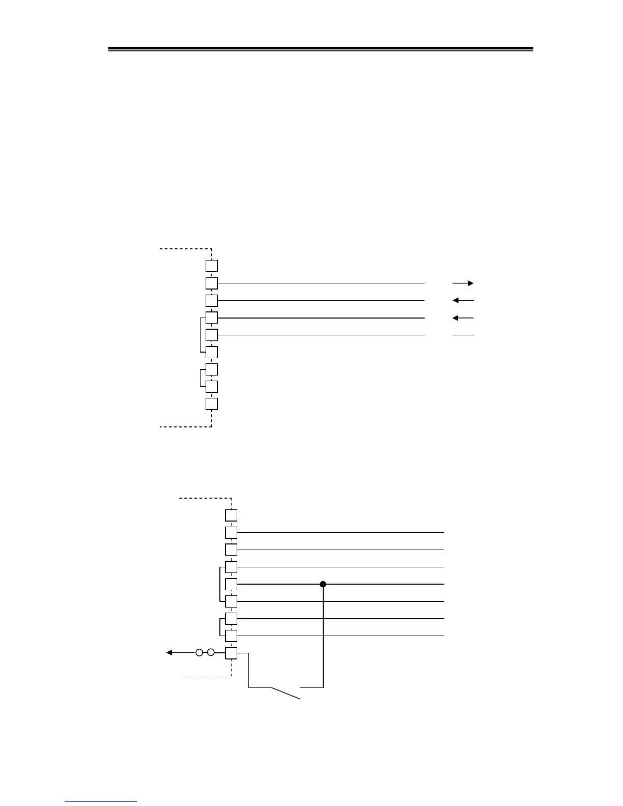
The DB9 female connector on the logger is the communications port and is setup as a DCE.
This allows direct connection to a PC comm port using a DB9 male to DB9 female 1-to-1
cable. (The minimum connection is pins 2, 3, 4 and 5.)
Minimum Connection of PC on DB9F
Communications can also be active while the contact closure input on pin 9 is used when
jumper LK1 is soldered, and a special cable is prepared.
Connection of PC together with Contact Closure Input through the DB9F
PC
Comm
Port
1
8
MiniLog
ML1-420
2
3
4
5
6
7
9
DB9
Female
1
8
2
3
4
5
6
7
9
DB9
Male
PC
Comm
Port
1
8
MiniLog
ML1-420
2
3
4
5
6
7
9
DB9
Female
1
8
2
3
4
5
6
7
9
External Voltage
Free Contact
(TBRG)
DB9
Male
Contact
monito
r
LK1
Tx
Rx
DTR
(p
ulled hi
g
h
)
Gn
d