EasyManua.ls Logo

Icegame ROUND-UP - Page 35

Default Icon
38 pages
Print Icon
To Next Page IconTo Next Page
To Next Page IconTo Next Page
To Previous Page IconTo Previous Page
To Previous Page IconTo Previous Page
Loading...
35
D
C
B
A
4321
D
C
B
A
4321
DATE
7/9/01
DESCRIPTION
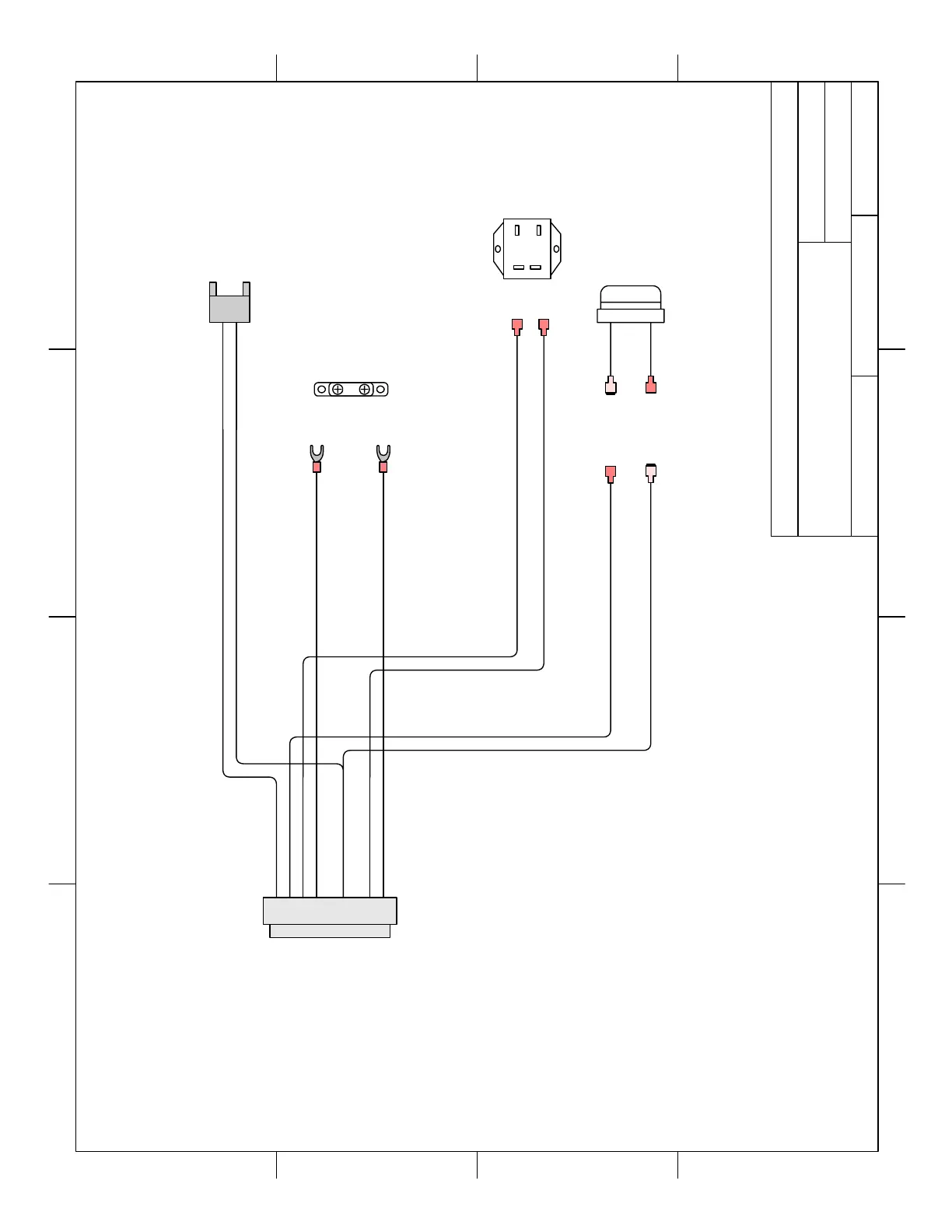
#RC2578X - DOOR INTERLOCK
HARNESS (YELLOW SUB)
DRAWN BY
MMARTIN
FILENAME
RC.VSD
PAGE
20 OF 21
REVISED
3/15/02
TITLE
ROUND CRANE
2 PIN CAP #2181
FEMALE PIN
#2102
1
2
#RC2535X - AMBER
STROBE LIGHT ASY.
red
red/black
M
#2909
.187
#651
.187
#653
#653
#651
.187
#651
.187
1
2
34
SOLID STATE
RELAY
#RLDA-
240/15-000
#2111
+
-
#8489 - SWITCH WIDE GAP
ORANGE/BLACK
orange/black
orange/black
yellow/black
black + BLACK/WHITE
violet/black
black
+ 12VDC
+ 12 VDC
+ 12VDC
Door
GND
Dome Light
GND
yellow/black
black
orange/black
violet/black
M
#2909
.187
#651
.187
ORANGE/BLACK
BLACK/WHITE
orange/black
black
48 "
147 "
48 "
158 "
162 "
#2111 - RELAY SOLID STATE
22-1/2 " (Full Length)
9 PIN PLUG #2292
SPLIT PIN #2100
PIN 6: 20-14 AWG MALE #8260
1
2
3
4
5
6
7
8
9
P7

Related product manuals