EasyManua.ls Logo

iLO IWT3206 - Other Settings: Auto Channel Preset; TV;DTV Channel Presetting; CATV Channel Presetting

iLO IWT3206
60 pages
Print Icon
To Next Page IconTo Next Page
To Next Page IconTo Next Page
To Previous Page IconTo Previous Page
To Previous Page IconTo Previous Page
Loading...
7-3
L4903BLIF
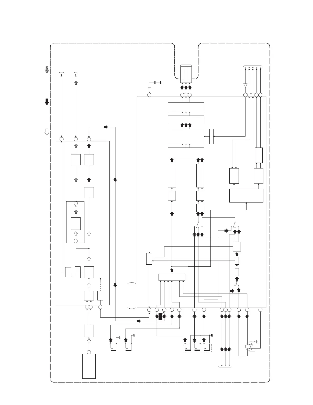
IF/Video Block Diagram
2247
38
CF32
S-SW
TO
CRT/H.V. BLOCK
WH301A
TO
CRT/H.V. BLOCK
WH301B
BLUE5
GREEN4
RED3
IC31 (IF SIGNAL PROCESS)
H-SYNC
PROCESS
CIRCUIT
C-SYNC
SEPA.
V-SYNC
PROCESS
CIRCUIT
VCXO
10BIT
ADC
SW
COMP-Y
TUNER
LINE2
LINE1
DTV-Y
S-VIDEO-Y
ACC BPF
NTSC
DEMO
RGB
DAC
RGB
DRIVE
29
37
80
7
18
19
14
25
ACL
Q322
H-DRIVE
FBP-IN
RAMP-OUT
EW-OUT
45
SAW
FILTER
VIF
AMP
VIDEO
DET
VCO
4.5MHz
FILTER
EQ
AMP
SIF
TRAP
AMP
AFT
SIF
AMP
16
11
13
17
4
7
1
8
TU11
SF11
ANALOG-OUT
11
31
SIF
51
50
49
MAIN CBA
VIDEO SIGNALRF/IF SIGNAL
AUDIO SIGNAL
TO
AUDIO BLOCK
IC301
TV MICON/VIDEO
/AUDIO/CHROMA
/DEFLECTION
JK721
S-VIDEO-IN
CY
X301
3.58MHz
TO SYSTEM
CONTROL BLOCK
VIDEO-Y-IN
TO DTV
BLOCK
DTV-Y
DTV-Cb
DTV-Cr
VIDEO-Cb-IN
VIDEO-Cr-IN
JK741
35
34
33
(REAR)
JK701
VIDEO-IN2
JK711
VIDEO-IN1
(FRONT)
42
40
41
AFT-IN
10BIT
ADC
MPX
LIMINANCE
SIGNAL PROCESS
MATRIX OSD MIX,
CONTRAST,
BRIGHT
ACL/ABL
CHROMINANCE
SIGNAL PROCESS
VRAMP/EW
OUTPUT
WF10
(REAR)
(REAR)
(REAR)

Other manuals for iLO IWT3206

Related product manuals