EasyManua.ls Logo

Infinity KAPPA FIVE - Page 32

Infinity KAPPA FIVE
45 pages
Print Icon
To Next Page IconTo Next Page
To Next Page IconTo Next Page
To Previous Page IconTo Previous Page
To Previous Page IconTo Previous Page
Loading...
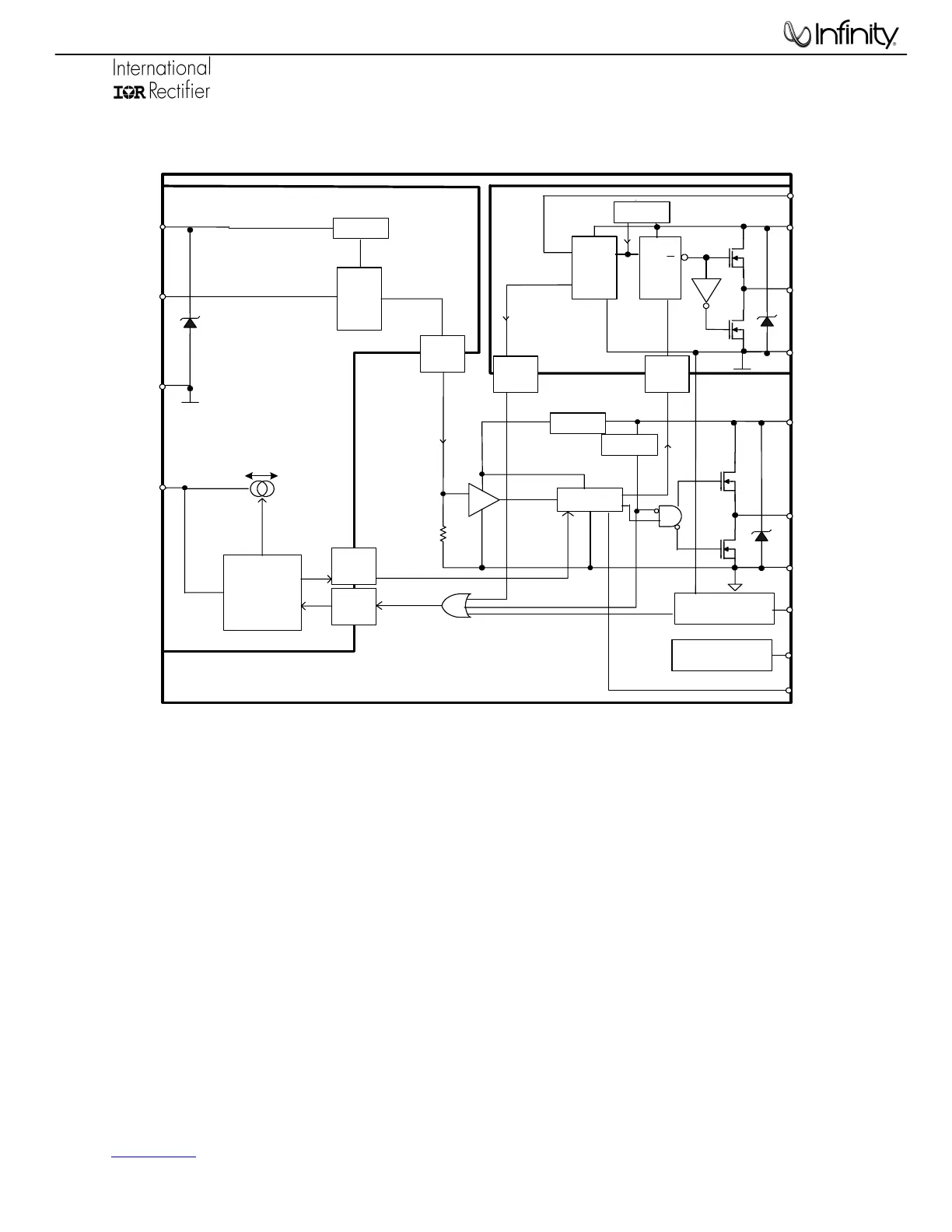
IRS20955(S)PbF
Block Diagram
HIGH
SIDE
CS
VB
HO
VS
IN
LOW SIDE CS
CSD
UV
Q
UV
DETECT
DEAD-TIME
VCC
LO
COM
VDD
VSS
CSH
PROTECTION
CONTROL
SD
OCSET
UV
DETECT
UV
DETECT
CHARGE/
DISCHARGE
HV
LEVEL
SHIFT
HV
LEVEL
SHIFT
HV
LEVEL
SHIFT
FLOATING INPUT
FLOATING HIGH SIDE
HV
LEVEL
SHIFT
HV
LEVEL
SHIFT
5V REG
DT
DT
INPUT
LOGIC
10.4V
20.8V
20.8V
VREF
5.1V REFERENCE
KAPPA FIVE

Related product manuals