EasyManua.ls Logo

Integra RDV-1.1 - Page 32

Integra RDV-1.1
139 pages
Print Icon
To Next Page IconTo Next Page
To Next Page IconTo Next Page
To Previous Page IconTo Previous Page
To Previous Page IconTo Previous Page
Loading...
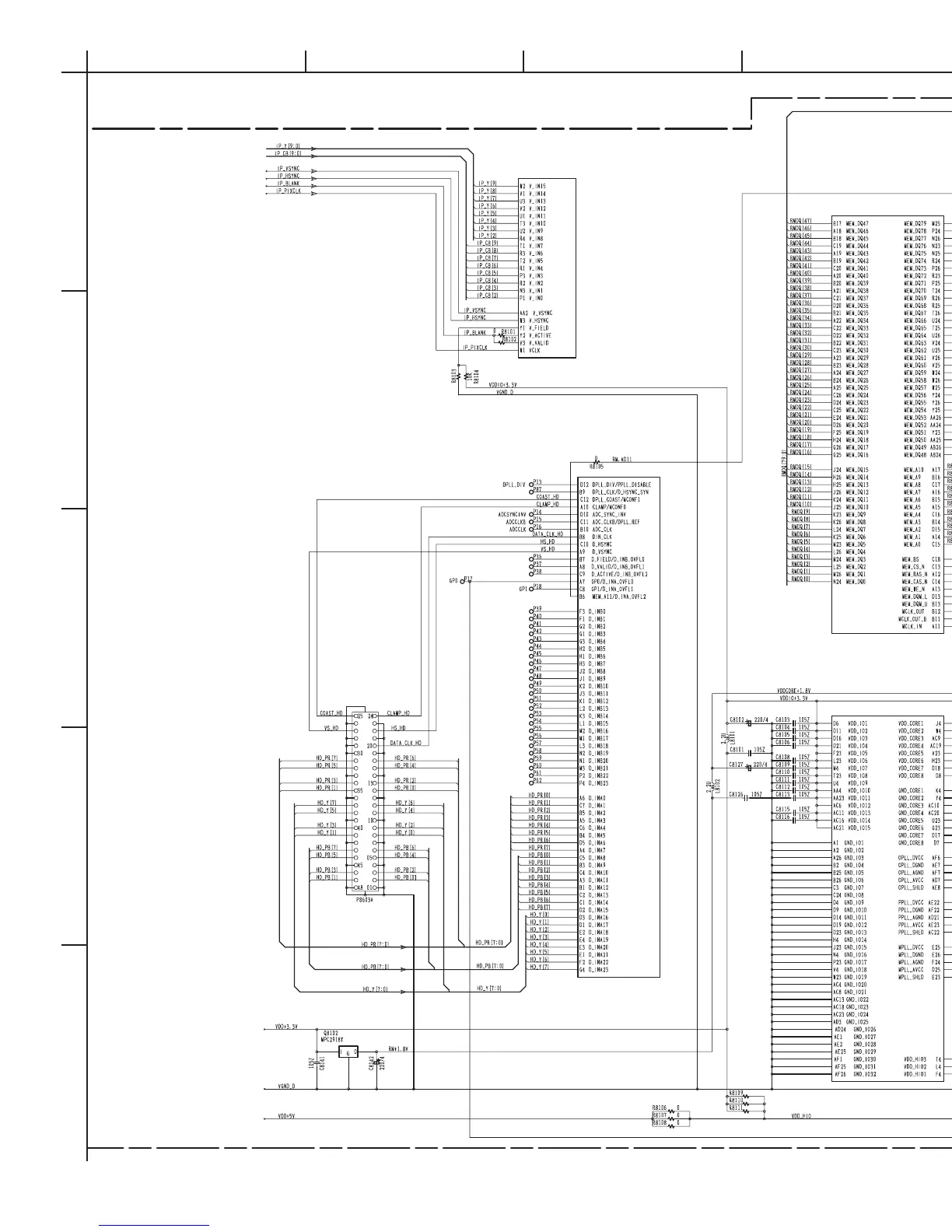
NADG-8272
SCALER SECTION
P8101
RN-1A
Q8101
Graphics Input port
Q8101
RM-1A
Memory port
RM-1A
Q8101
Video input port
Q8101
RM-1A
Display port
Q8101
RM-1A
Power port
Q8101
RM-1A
Control port
U13 : VIDEO MPU/ HDMI PC board
NADG-8272 (2/5)
RDV-1.1
SCHEMATIC DIAGRAM 15/18
A
1
2
3
4
5
BCDEFGH

Related product manuals