EasyManua.ls Logo

Integra RDV-1.1 - Page 34

Integra RDV-1.1
139 pages
Print Icon
To Next Page IconTo Next Page
To Next Page IconTo Next Page
To Previous Page IconTo Previous Page
To Previous Page IconTo Previous Page
Loading...
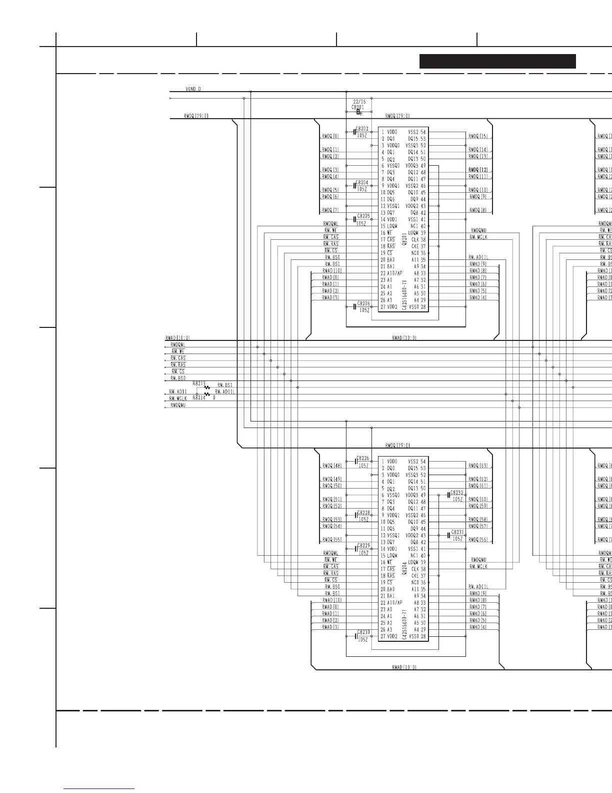
NADG-8272
U13 : VIDEO MPU/ HDMI PC board NADG-8272 (3/5)
RDV-1.1
SCHEMATIC DIAGRAM 16/18
MEMORY SECTION
A
1
2
3
4
5
BCDEFGH

Related product manuals