EasyManua.ls Logo

ISC APECS - APECS 2.5 A Hardware Configuration; Hardware Configuration Diagram and Notes

ISC APECS
20 pages
Print Icon
To Next Page IconTo Next Page
To Next Page IconTo Next Page
To Previous Page IconTo Previous Page
To Previous Page IconTo Previous Page
Loading...
______________________________________________________________________________________
Revision NEW APECS™ 2.7 18 of 19
Date: 10 July 2008
APECS ™ OPERATIONAL
INSTRUCTIONS (v. 2.7)
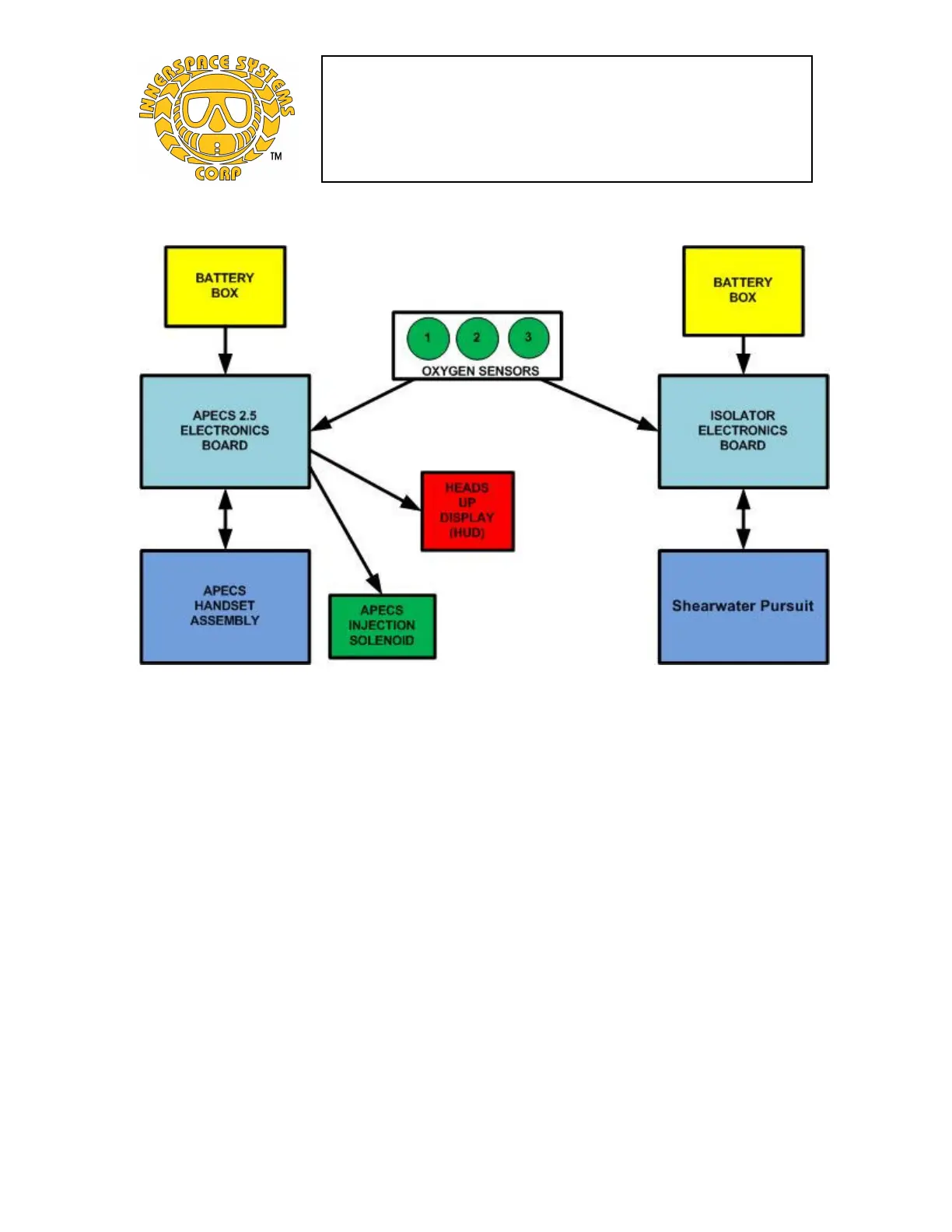
APECS 2.5 A Hardware Configuration
Note: On COPIS2 configurations the solenoid will not be present.