EasyManua.ls Logo

Jacuzzi J-Sha Mi Corner - Jp 12 Dis;F Tlc

Jacuzzi J-Sha Mi Corner
112 pages
Print Icon
To Next Page IconTo Next Page
To Next Page IconTo Next Page
To Previous Page IconTo Previous Page
To Previous Page IconTo Previous Page
Loading...
28
1
2
3
4
5
6
7
8
9
10
11
12
13
14
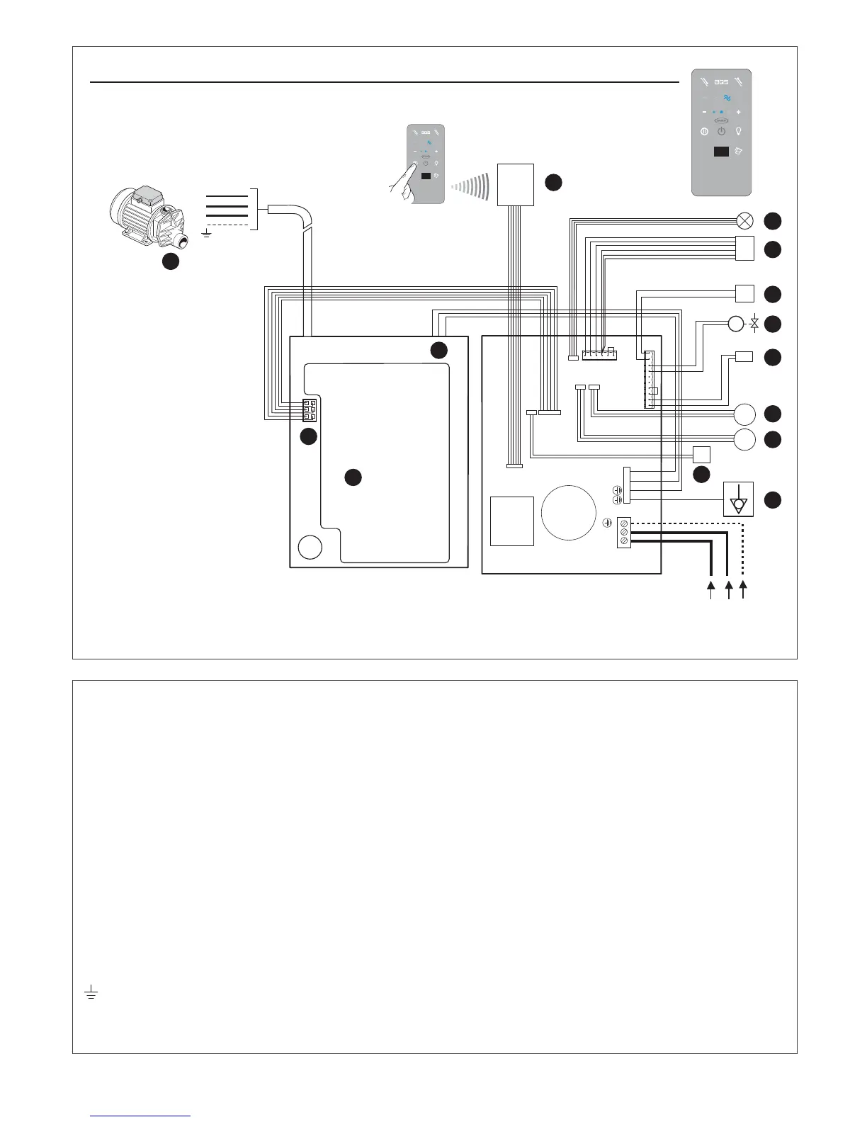
L
N
cavo coll. equipotenziale
sonda di temperatura
contromarcia a secco (liv. min.)
contromarcia a secco (liv. max)
motoriduttore distributore
elettrovalvola di scarico
deviatore 3 vie
motoriduttore deviatore 3 vie
“Cromodream
®
ricevitore
alimentazione inverter
comando inverter
inverter
pompa
fase
neutro
terra
equipotential conn. cable
temperature probe
dry run device (min. lev.)
dry run device (max. lev.)
distributor ratio motor
drainage solenoid valve
3-way deviator
3-way deviator ratio motor
“Cromodream
®
receiver
inverter power supply
inverter control
inverter
pump
phase
neutral
earth
câble coll. équipotentiel
sonde de température
contre-marche à sec (niv. min.)
contre-marche à sec (niv. max)
motoréducteur distributeur
électrovanne d’évacuation
déviateur à 3 voies.
motoréducteur déviateur à 3 voies
“Cromodream
®
récepteur
alimentation inverter
commande inverter
inverter
pompe
phase
neutre
terre
Äquipotentialanschlusskabel
Temperatursonde
Trockenlaufschutz (Mindest.)
Trockenlaufschutz (Höchststand)
Getriebemotor Verteiler
Ablassventil
3-Wege-Umschalter
Getriebemotor 3-Wege-Umschalter
“Cromodream
®
Empfänger
Inverterversorgung
Invertersteuerung
inverter
Pumpe
Phase
Nulleiter
Erdleiter
cable conex. equipotencial
sonda de temperatura
contramarcha en seco (niv.mín.)
contramarcha en seco (niv. máx.)
motorreductor distribuidor
electroválvula de descarga
desviador de 3 vías
motorreductor desviador 3 vías
“Cromodream
®
receptor
alimentación del inverter
control del inverter
inverter
bomba
fase
neutro
tierra
ÒÓ‰ËÌËÚ.͇·Âθ ˝Í‚ËÔÓÚÂ̈ˇθÌ˚È
ÚÂÏÔÂ‡ÚÛÌ˚È ‰‡Ú˜ËÍ
защитное устройство насоса (мин.)
защитное устройство насоса (макс.)
‰ÛÍÚ.‰‚Ë„‡ÚÂθ ‡ÒÔ.ÛÒÚÓÈÒÚ‚‡
сливной электроклапан
3-ıÓ‰.‡ÒÔ‰ÂÎËÚÂθ
‰ÛÍÚ.‰‚Ë„‡ÚÂθ 3-ıÓ‰.‡ÒÔ‰.
“Cromodream
®
приемник
ÔËÚ‡ÌË ËÌ‚ÂÚÂ‡
ÍÓχ̉‡ ËÌ‚ÂÚÂ‡
ËÌ‚ÂÚÓ
̇ÒÓÒ
Ù‡Á‡
ÌÂÈÚ‡Î¸
Á‡ÁÂÏÎÂÌËÂ
JP 12 DIS / F TLC
12
L
1
L
2
L
3
14
13
NL
N
L
t
1
2
5
6
3
4
7
8
9
10
11
12
M
220-240V~
50/60 Hz
ITALIANO ENGLISH FRANÇAIS DEUTSCH ESPAÑOL
êìëëäàâ

Related product manuals