EasyManua.ls Logo

Jensen ANHD20 - System Layout

Jensen ANHD20
7 pages
Print Icon
To Next Page IconTo Next Page
To Next Page IconTo Next Page
To Previous Page IconTo Previous Page
To Previous Page IconTo Previous Page
Loading...
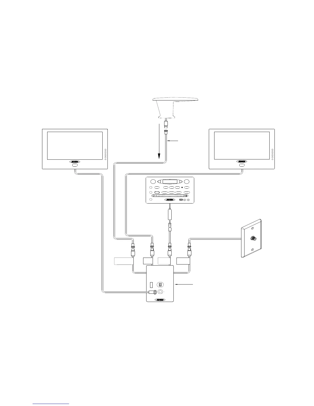
6
AN TEN NA
IN
TV2
O UT
RAD IO
O UT
CA BLE
IN
Park Cable Input
AM /FM R adio
Fem ale M otorola
TV 2
AM /FM Radio M ale M o to ro la
to F connector (P/N AN 3FM )
TV1
AM PLIFIED
SIGN AL
JE N SEN SYSTEM LA YO UT
AIR OFF C AB LE
FU SE
W ALL PLA T E (A NW P or A NW P12V)
Pro vides pow er to the A ntenna via the
coaxial cable center conducto r
AN HD20
RG -6U
CAB LE
(M a x 1 0 fe et
recom m ended)