EasyManua.ls Logo

JETI model MUI EX - Page 4

JETI model MUI EX
4 pages
Print Icon
To Previous Page IconTo Previous Page
To Previous Page IconTo Previous Page
Loading...
Sensor MUI EX
-4-
Connect the measured voltage in parallel to the measuring cables of the MUI sensor. Connect plus
polarity to the red cable and minus polarity to the black cable. Watch the correct polarity of the applied
voltage. Due to the high resistance of the measured voltage input the connector quality is not very
important, but we nevertheless recommend good quality connectors with reverse polarity protection.
We grant a warranty of 24 months from the day of purchase under the assumption that they have
been operated in conformity with these instructions at recommended voltages and that they were not
damaged mechanically. Warranty and post warranty service is provided by the manufacturer.
We wish you successful flying with the products of JETI model s.r.o. Příbor, www.jetimodel.cz
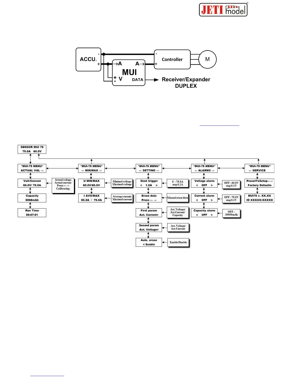
MUI Sensor Menu as shown by the JETIBOX LCD:

Related product manuals