EasyManua.ls Logo

JVC CA-MXS6MD - Using the Timers

JVC CA-MXS6MD
74 pages
Print Icon
To Next Page IconTo Next Page
To Next Page IconTo Next Page
To Previous Page IconTo Previous Page
To Previous Page IconTo Previous Page
Loading...
– 49 –
4
Press SET to enter the selected title entry mode.
5
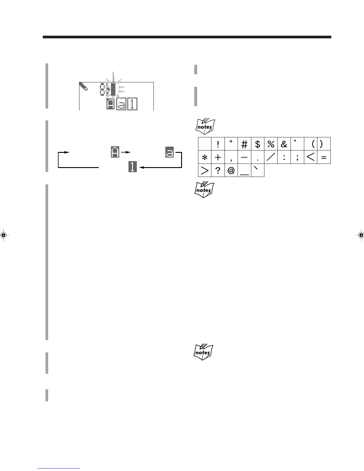
Press CHARACTER to select the character set you
want.
Each time you press the button, the character sets
change as follows:
6
Input a character.
1) Press the character entry button for a character
you want to input.
Examples:
To input an “A” or “a,” press ABC once.
To input a “B” or “b,” press ABC twice.
To input a “C” or “c,” press ABC three times.
To input a symbol, press MARK repeatedly until
the mark you want appears.
To input a numeral, press 0 – 9.
To move the character entry position while
entering a title, press ø (10) or Ø (+10).
To enter a space while entering a title, press Ø
(+10) twice.
If you have entered an incorrect character, press
CANCEL to cancel the last entry.
2) Press the button for the next character you want
to input.
If the next character you want to input is assigned
to the same button you have just pressed in step
6
1), press Ø (+10) first to move the character
entry position to the right.
7
Repeat steps
5
and
6
to enter other characters.
The main display can only show 8 characters at a
time. If you enter the 9th character, the first character
disappears, and so on.
8
Press ENTER to finish the current title entry.
The unit enters title entry mode again.
You can assign another title by repeating steps
3
to
8
.
(Blank)
Character entry position
Capital letters Small letters
Numerals
9
Press MD TITLE (or ENTER again) to finish the
title entry.
10
Press 0 (on the unit) for the MD recorder to eject
the MD.
“WRITING” flashes while the editing you have
made is being recorded on the MD.
Available Symbols are as follows:
You can assign titles during play or recording
During play:
Entering a track title
The MD recorder repeats playback of the current track until
you press ENTER in step
8
above. When you press ENTER,
the next track will be played.
Entering a disc title
The MD recorder repeats playback of all tracks of the MD until
you press ENTER in step
8
above. When you press ENTER,
the MD recorder enters the track title entry mode.
During recording:
Entering a track title
The MD recorder continues recording even after you press
ENTER in step
8
above. When you press ENTER, a track title
is assigned to the track where you have started the title entry. If
you do not press ENTER before recording ends, the track title
assigned will be canceled.
During CD Synchronized Recording (see page 35):
You can assign the disc title, and 16 track titles one after
another as recording goes on. The track titles you have entered
are automatically assigned to the tracks recorded on the MD in
sequential order. If you enter 17th track title or more, they are
ignored.
If “NO OPERATE!” appears
Operation you have tried to use is not acceptable. For example,
you have tried to use the buttons on the unit while entering a title
using the remote control. Use the remote control only.
EN45-50.CA-MXS6MD[UJ]/f 00.11.6, 0:48 PM49

Table of Contents

Related product manuals