EasyManua.ls Logo

JVC FS-SD990 - Page 51

JVC FS-SD990
53 pages
Print Icon
To Next Page IconTo Next Page
To Next Page IconTo Next Page
To Previous Page IconTo Previous Page
To Previous Page IconTo Previous Page
Loading...
R98
C39
J1
Q8
C68
R57
TU1
C63
C9
C13
R46
C14
R38
L1
D1
C91
D2
R42
C44
R12
D4
Q6
C61
C32
R22
Q1
R39
C30
R56
C50
IC1
C71
R69
L4
C4
Q7
X1
C70
C62
C66
R68
IC2
D3
C49
R1
C67
C12
R13
R99
C36
R54
C6
C2
R27
R31
C47
C21
R48
C40
C46
R20
C45
R66
R36
R32
R37
R29
R30
C37
CF1
R21
R23
CF2
C34
R10
T1
R24
CF3
R25
C41
C33
C51
CF4
R34
C69
C42
C60
C52
R43
R52
R55
R44
R45
C65
R35
C72
C35
R2
C3
C1
C5
NI
0.047
QNB0014-001
100P
1K
QAU0097-001
0.047
0.001
0.047
47K
0.01
3.9K
QQR0796-001
0.01
1K
220P
1K
12P
0.001
330
3.9K
47/16
3.3K
0.022
TA2057N
3.3/50
2.2K
QQL231K-221Y
0.01
0.0039
12P
150P
22K
LC72136N
0.022
1K
100P
10P
100K
NI
10/16
4.7K
0.001
0.001
22K 10K
0.01
0.047
1K
0.01
0.022
330
3.3/50
2.2K
10K
47K
4.7K
47K
10K
0.047
QAX0419-001
220K
27
QAX0419-001
15P
NI
QQR0793-001
270
QAX0418-001
47K
0.1/50
100/10
4.7/50
QAX0409-001
33K
2.2/50
0.47/50
100/10
4.7/50
1K
4.7K
1.8K
QAX0402-001
1K
1K
0.001
33K
0.001
0.001
82
0.047
0.022
10/16
Note:/tr/s/jsc/sd550/LVS200296_GNS10002-001A 6/8
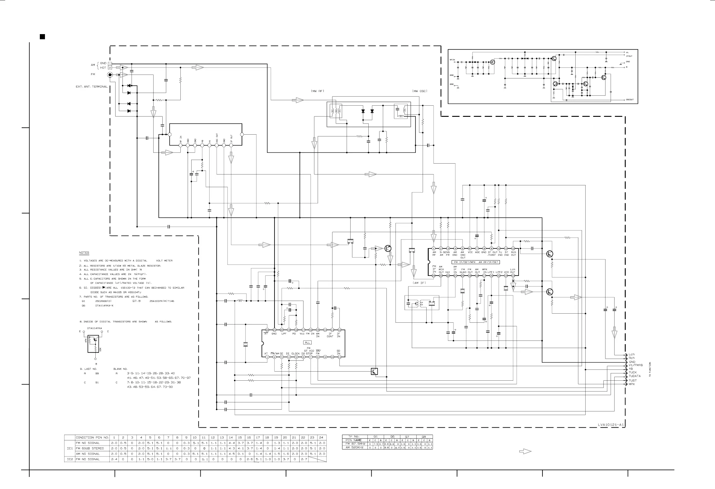
FS-SD550/770/990_J/C ver.
Tuner signal
Tuner section
HABC DE FG
1
2
3
4
5
FS-SD990 / FS-SD770
FS-SD550
FS-SD990 / FS-SD770
FS-SD550
2-6

Related product manuals