EasyManua.ls Logo

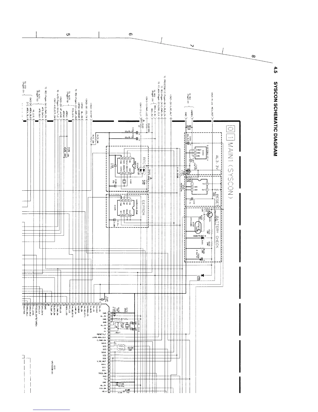
JVC GR-AX730U - Control Amplifier Schematic; CTL Amp Circuit Schematic

JVC GR-AX730U
172 pages
To Next Page IconTo Next Page
To Next Page IconTo Next Page
To Previous Page IconTo Previous Page
To Previous Page IconTo Previous Page
Loading...
P4-13,14,15-b

Related product manuals