EasyManua.ls Logo

JVC GR-D247EK - Page 45

JVC GR-D247EK
64 pages
Print Icon
To Next Page IconTo Next Page
To Next Page IconTo Next Page
To Previous Page IconTo Previous Page
To Previous Page IconTo Previous Page
Loading...
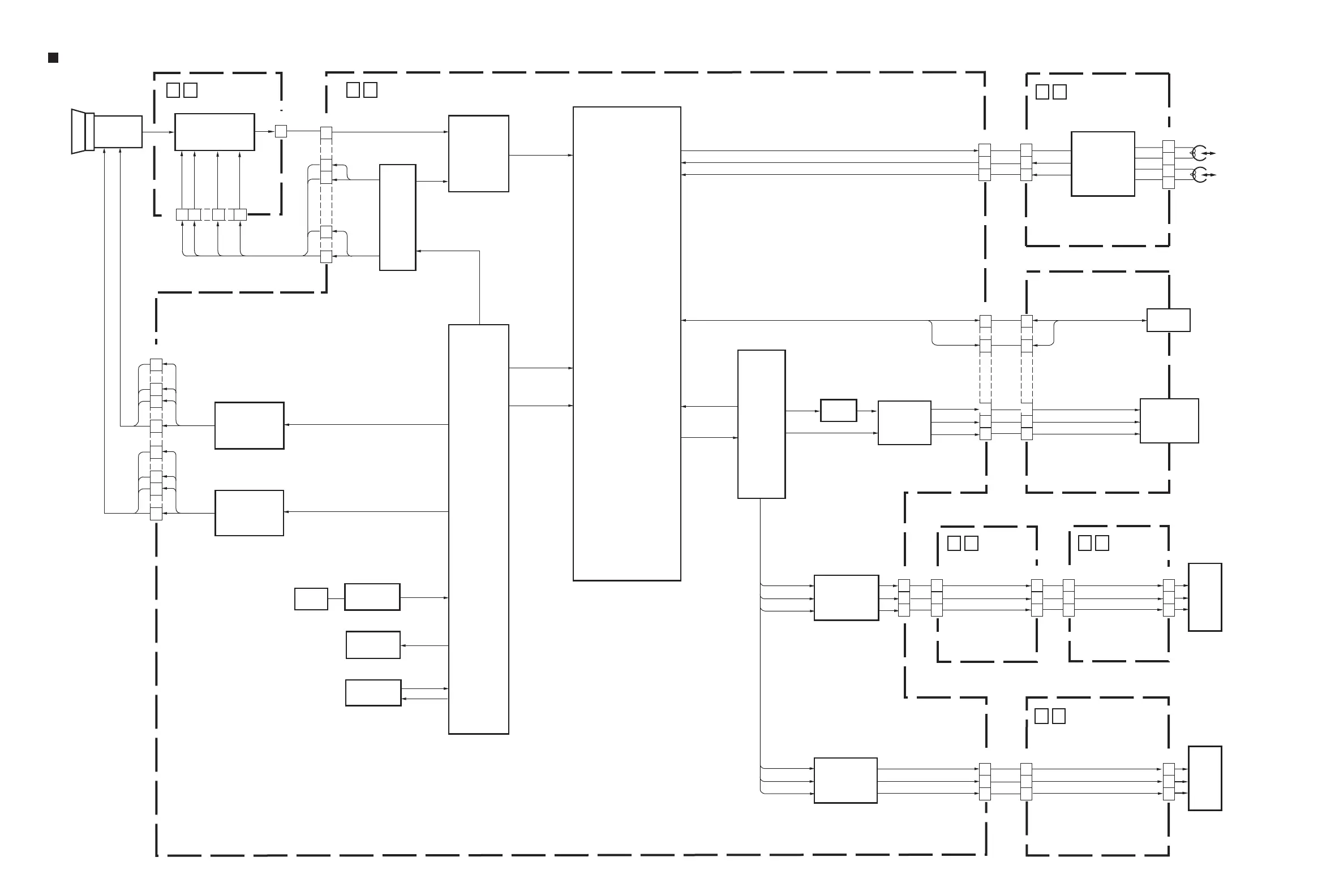
(No.YF079)2-47 2-48(No.YF079)
( CDS/AGC/AD )
IC4201
( TG/VDR )
IC5501
( SYSCON CPU )
IC1001
( RTC )
IC1006
X1002
32kHz
( ON SCREEN )
IC1002
( EEPROM )
IC1005
( CCD Image sensor )
IC5001
( IRIS CONTROL
& IRIS DRIVER )
IC4901
( FOCUS DRIVER
& ZOOM DRIVER )
IC4951
OP BLOCK
MAIN
1
0
CCD
2
0
VF
8
0
MONITOR
6
0
9
8
1
~
4
( VIDEO I/O )
IC3201
( FILTER AMP )
IC3701
( BUF )
Q3701
( PRE/REC AMP )
IC3501
9
8
4
1
~~
7
6
3
2
DV JACK
HEAD
C
Y
1
2
3
1
2
3
14
13
12
27
28
29
LCD_R
LCD_G
LCD_B
CVF_R
CVF_G
CVF_B
LCD
(MONITOR)
PANEL
LCD (CVF)
PANEL
CVF_R
CVF_G
CVF_B
RED
GREEN
BLUE
V1~V4
SHD
SHP
ADIN (0~9)
REC_DATA
ATFI
TPA+/-, TPB+/-
T_F_V_RST
CAM_CLK
CAM_OUT
RTC_IN
VOI_CLK
VOI_OUT
OSD_CS
EEP_IN
EEP_OUT
H1
H2
V1
V4
CN5001
CN5001
CN101
CN108
CN7001
CN7002
CN402
10
~
13
15
~
18
T_F_V_RST
IRIS_CS
IRIS_PS
2S
2F
1S
1F
17
17
CCD_OUT
H1, H2
9
12
10
9
12
10
CN107
1
~
4
1
~
4
AGC_OUT
18
24
30
23
17
11
CN104 CN401
REAR UNIT
PRE/MDA
3
0
TG_CS
T_F_V_RST
CAM_CLK
CAM_OUT
( PARAGON )
IC3001
1
~
4
CN102
20
~
21
~
DSP_RST
DSP_CS
REC_DATA
ATFI
AGC_OUT
TPA+/-
TPB+/-
V_OUT
Y_OUT
C_OUT
CN7602
ADDT (0~15)
DYO (0~3)
DCO (0~3)
DYI (0~3)
DCI (0~3)
MULTI
CONNECTOR
( RGB SIGNAL
PROCESS )
IC7801
( BUF )
Q7702 ~ Q7704
LCD_R
LCD_G
LCD_B
13
12
14
CN7601
OPE
4
0
13
12
14
CN302
19
18
20
CN301
8
9
7
CN110
MON_R
MON_G
MON_B
MON_R
MON_G
MON_B
CVF_R
CVF_G
CVF_B
VIDEO SYSTEM BLOCK DIAGRAM

Related product manuals