EasyManua.ls Logo

JVC KD-ADV49

JVC KD-ADV49
6 pages
To Next Page IconTo Next Page
To Next Page IconTo Next Page
To Previous Page IconTo Previous Page
To Previous Page IconTo Previous Page
Loading...
5
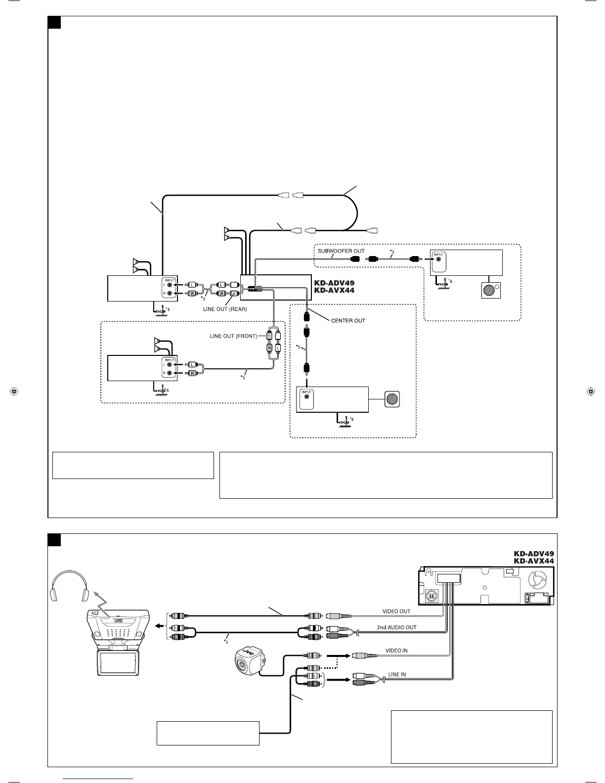
Connecting the external amplifiers / Conexión a los amplificadores externos / Connexion d’amplificateurs extérieurs
You can connect amplifiers to upgrade your car stereo system.
Connect the remote lead (blue with white stripe) to the remote
lead of the other equipment so that it can be controlled through
this unit.
For amplifier only:
After you have connected the center speaker, make sure
to activate the center speaker; otherwise, no sound comes
out of the connected center speaker, see page 55 of the
INSTRUCTIONS.
Disconnect the speakers from this unit, connect them to the
amplifier. Leave the speaker leads of this unit unused.
– You can switch off the built-in amplifier and send the audio
signals only to the external amplifier(s) to get clear sounds
and to prevent internal heat buildup. See page 58 of the
INSTRUCTIONS.
*
6
Firmly attach the ground wire to the metallic body or to the chassis of the car—to the place uncoated with paint (if coated with paint, remove
the paint before attaching the wire). Failure to do so may cause damage to the unit.
*
6
Fije firmemente el cable de tierra a la carrocería metálica o al chasis—a un lugar no cubierto con pintura (si está cubierto con pintura,
quítela antes de fijar el cable). De lo contrario, se podrían producir daños en la unidad.
*
6
Attachez solidement le fil de mise à la masse au châssis métallique de la voiture—à un endroit qui n’est pas recouvert de peinture (s’il est
recouvert de peinture, enlevez d’abord la peinture avant d’attacher le fil). L’appareil peut être endommagé si cela n’est pas fait correctement.
Vous pouvez connecter des amplificateurs pour améliorer votre
système autoradio.
Connectez le fil de commande à distance (bleu avec bande blanche)
au fil de commande à distance de l’autre appareil de façon qu’il
puisse être commandé via cet appareil.
• Pour l’amplificateur seulement:
Après avoir connecté l’enceinte centrale, assurez-vous de
mettre en service l’enceinte centrale; sinon, aucun son ne sort
de l’enceinte centrale connectée, référez-vous à la page 55 du
MANUEL D’INSTRUCTIONS.
Déconnectez les enceintes de cet appareil et connectez-les à
l’amplificateur. Laissez les fils d’enceintes de cet appareil
inutilisés.
Vous pouvez désactiver l’amplificateur intégré et envoyer les
signaux audio uniquement à un ou plusieurs amplificateurs
extérieurs afin d’obtenir un son clair et pour éviter un
échauffement interne de l’appareil. Référez-vous à la page 58 du
MANUEL D’INSTRUCTIONS.
C
Center speaker
Altavoz central
Enceinte centrale
Connections for external component playback / Conexiones para la reproducción del componente externo / Connexions pour un appareil de lecture extérieur
KS-HP2
Cordless headphones (not supplied) *
7
Auriculares inalámbricos (no suministrado) *
7
Casque d’écoute sans fil (non fourni) *
7
KV-MR9010
9-INCH WIDESCREEN MONITOR
(not supplied)
MONITOR DE PANTALLA ANCHA DE 9
PULGADAS (no suministrado)
MONITEUR COULEUR À ÉCRAN
LARGE DE 9 POUCES (non fourni)
Video cord (not supplied)
Cordón de video (no suministrado)
Cordon vidéo (non fourni)
*
7
To listen to disc playback sound while in Dual Zone operations
(see page 26 of INSTRUCTIONS).
*
7
Para escuchar el sonido de reproducción de disco mientras
se está en operaciones Dual Zone (consulte la página 26 del
MANUAL DE INSTRUCCIONES).
*
7
Pour écouter le son de lecture des disque lors de l’utilisation du
mode Dual Zone (voir page 26 du MANUEL D’INSTRUCTIONS).
B
*
5
Audio cord (not supplied)
*
5
Cable de audio (no suministrado)
*
5
Cordon audio (non fourni)
Remote lead
Cable remoto
Fil d’alimentation à distance
Remote lead (Blue with white stripe)
Cable remoto (Azul con rayas blancas)
Fil d’alimentation à distance (Bleu avec bande blanche)
To the remote lead of other equipment
Al conductor remoto de otro equipo
Au fil de télécommande de l’autre appareil
Y-connector (not supplied for this unit)
Conector en Y (no suministrado con esta unidad)
Connecteur Y (non fourni avec cet appareil)
JVC Amplifier
Amplificador de JVC
JVC Amplificateur
JVC Amplifier
Amplificador de JVC
JVC Amplificateur
JVC Amplifier
Amplificador de JVC
JVC Amplificateur
JVC Amplifier
Amplificador de JVC
JVC Amplificateur
Rear speakers
Altavoces posteriores
Enceintes arrière
Front speakers
Altavoces delanteros
Enceintes avant
Subwoofer
Subwoofer
Caisson de grave
Usted podrá conectar amplificadores para mejorar el sistema estéreo
de su automóvil.
Conecte el conductor remoto (azul con rayas blancas) al conductor
remoto del otro equipo para poderlo controlar a través de esta
unidad.
Sólo para el amplificador:
Asegúrese de activar el altavoz central después de
conectarlo; de lo contrario, no saldrá sonido a través del
mismo, consulte la página 55 del MANUAL DE INSTRUCCIONES.
Desconecte los altavoces de esta unidad y conéctelos al
amplificador. Los cables de los altavoces de esta unidad
quedan sin usar.
Podrá desconectar el amplificador incorporado y enviar las
señales de audio solamente al(los) amplificador(es) externo(s) para
obtener sonidos nítidos y evitar que se caliente el interior de la
unidad. Véase la página 58 de las MANUAL DE INSTRUCCIONES.
Front speakers
Altavoces delanteros
Enceintes avant
Camcorder, Navigation System, etc.
Videocámara, sistema de navegación, etc.
Caméscope, système de navigation, etc.
Audio/video cords (not supplied)
Cables de audio/vídeo (no suministrados)
Cordon audio/vidéo (non fourni)
KV-CM1
Rear view camera (not supplied)
Cámara de reprovisión (no suministrado)
Caméra de recul (non fournie)
Instal_KDADV49AVX44[JC]f.indb 5Instal_KDADV49AVX44[JC]f.indb 5 08.1.16 8:17:57 PM08.1.16 8:17:57 PM

Other manuals for JVC KD-ADV49

Related product manuals