EasyManua.ls Logo

JVC KD-AVX1J - Typical Connections

JVC KD-AVX1J
6 pages
To Next Page IconTo Next Page
To Next Page IconTo Next Page
To Previous Page IconTo Previous Page
To Previous Page IconTo Previous Page
Loading...
A
ENGLISH
‰∑¬
4
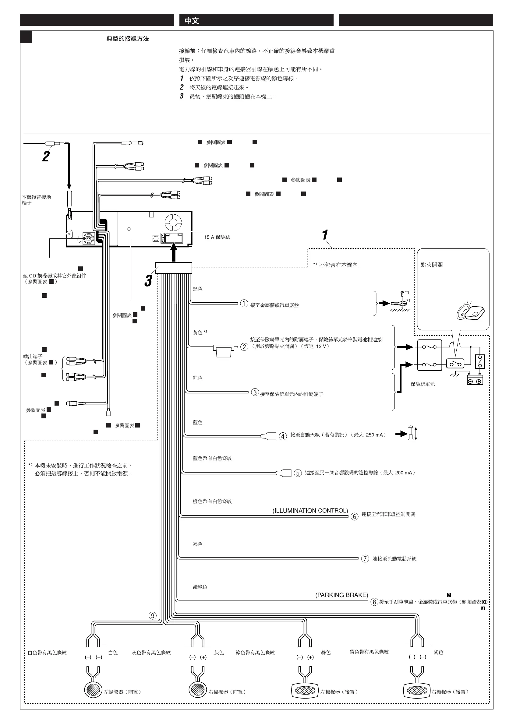
Typical Connections / / °“√‡™◊ËÕ¡µËÕ·∫∫ª°µ
Before connecting: Check the wiring in the vehicle
carefully. Incorrect connection may cause serious damage to
this receiver.
The leads of the power cord and those of the connector from
the car body may be different in color.
1 Connect the colored leads of the power cord in the order
specified in the illustration below.
2 Connect the antenna cord.
3 Finally connect the wiring harness to the receiver.
°ËÕ•∑”°“•‡™•ËÕ¡µËÕ: µ•«®†Õ•°“•‡¥‘•†“¬‰ø„•••¬•µÏլ˓ߕ–¡—¥•–«—լ˓„ÀȺ‘¥æ
•“¥„•°“•‡™•ËÕ¡µËÕ™ÿ¥ª•–°Õ•™ÿ¥•’
°“•‡™•ËÕ¡µËÕº‘¥æ•“¥Õ“®∑”„Àȇ°‘¥§«“¡‡’¬À“¬•È“¬·•ß°—•™ÿ¥ª•–
°Õ••’ȉ¥È“•µ–°—Ë«¢Õ߆“¬‰ø ·•–¢ÕßÕÿª°••ϵËÕ‡™•ËÕ¡®“°µ—«• ß••Õ“®¡’
∑’ˉ¡Ë‡À¡•Õ•°—•
1 µËÕ“¬‰ø’µ“¡≈”¥—∫∑’Ë√–∫ÿ„π√Ÿª¥È“π≈Ë“ß
2 ‡™◊ËÕ¡µËÕ°—∫“¬Õ“°“»
3 ÿ¥∑È“¬ µËËÕò«π§«∫§ÿ¡°“√‡¥‘π“¬‰ø‡¢È“°—∫™ÿ¥ª√–°Õ∫™ÿ¥π’È
15 A fuse
ø‘«Ï¢π“¥ 15 A
Rear ground
terminal
®ÿ¥‡™◊ËÕ¡µËÕ“¬¥‘π¥È“πÀ≈—ß
*
1
Not included for this receiver
*
1
‰¡Ë‰¥È„ÀÈ¡“°—∫™ÿ¥ª√–°Õ∫π
Ignition switch
«‘∑™Ï®ÿ¥√–‡∫‘¥
Fuse block
·ºßø‘«
White with black stripe
’¢“«·∂∫¥”
White
’¢“«
Gray with black stripe
’‡∑“·∂∫¥”
Gray
’‡∑“
Green with black stripe
’‡¢’¬«·∂∫¥”
Green
’‡¢’¬«
Purple with black stripe
¡Ë«ß·∂∫¥”
Purple
’¡Ë«ß
Left speaker (front)
≈”‚æß´È“¬ (ÀπÈ“)
Left speaker (rear)
≈”‚æß´È“¬ (À≈—ß)
Right speaker (rear)
≈”‚æß¢«“ (À≈—ß)
To a live terminal in the fuse block connecting to the car battery
(bypassing the ignition switch) (constant 12 V)
µµËÕ°—∫¢—È«∑’Ë¡’°√–·‰øøÈ“„π·ºßø‘«Ï ´÷ËßµËÕ°—∫·∫µ‡µÕ√’Ë√∂¬πµ
(‚¥¬‰¡ËµÈÕß„™È«‘∑™Ï®ÿ¥√–‡∫‘¥) (12 ‚«≈∑ϧß∑’Ë)
To an accessory terminal in the fuse block
µËÕ°—∫¢—È«Ë«πª√–°Õ∫„π·ºßø‘«
To car light control switch
«‘µ´Ï§«∫§ÿ¡‰ø¢Õß√∂¬πµ√Ï
To cellular phone system
µËÕ°—∫‚∑√»—æ∑χ§≈◊ËÕπ∑
To parking brake (see diagram )
µËÕ°—∫‡∫√°¡◊Õ µ—«∂—ß∑’ˇªÁπ‚≈À– À√◊Õ‚§√ß√∂¬πµÏ (¥Ÿ·ºπ¿Ÿ¡ )
Black
’¥”
Yellow *
2
’‡À≈◊Õß *
2
Red
’·¥ß
Blue with white stripe
πÈ”‡ß‘π≈“¬¢“«
Orange with white stripe
’È¡·∂∫¢“«
Brown
’πÈ”µ“≈
Light green
’‡¢’¬«ÕËÕπ
Blue
»’øÈ“
*
2
Before checking the operation of this receiver
prior to installation, this lead must be connected,
otherwise power cannot be turned on.
*
2
°ËÕπ°“√µ√«®Õ∫°“√∑”ß“π¢Õß™ÿ¥ª√–°Õ∫π’ȰËÕπ∑’Ë®–µ‘¥µ—Èß
µÈÕßµËÕ“¬µ–°—Ë«π’ȰËÕπ ¡‘©–π—Èπ®–‰¡Ë“¡“√∂‡ª‘¥‡§√◊ËÕ߉¥È
VIDEO IN (see diagram
E
/
E
/ ¥Ÿ·ºπ¿Ÿ¡
E
)
REVERSE GEAR SIGNAL
(see diagram
C
/
C
/
¥Ÿ·ºπ¿Ÿ¡
C
)
To CD changer or another external
component (see diagram
G
)
G
µËÕ°—∫‡§√◊ËÕ߇≈Ëπ CD À√◊Õ Õÿa°√≥Ï¿“¬πÕ°
(¥Ÿ·ºπ¿Ÿ¡
G
)
LINE IN (see diagram
E
/
E
/ ¥Ÿ·ºπ¿Ÿ¡
E
)
2nd AUDIO OUT (see diagram
E
/
E
/ ¥Ÿ·ºπ¿Ÿ¡
E
)
SUBWOOFER (see diagram
F
/
F
/ ¥Ÿ·ºπ¿Ÿ¡
F
)
DIGITAL OUT
(see diagram
E
/
E
/ ¥Ÿ·ºπ¿Ÿ¡
E
)
VIDEO OUT
(see diagram
E
E
¥Ÿ·ºπ¿Ÿ¡
E
)
Line out (see
diagram
F
)
F
Line out
(¥Ÿ·ºπ¿Ÿ¡
F
)
To metallic body or chassis of the car
µËÕ°—∫‚§√ß‚≈À–À√◊Õ‡™´‘¢Õß√∂¬πµú
To automatic antenna if any (250 mA max.)
‡“Õ“°“»‰øøÈ“Õ—µ‚π¡—µ‘ À“°¡’ (¢π“¥Ÿß¸¥ 250 mA)
To the remote lead of other equipment (200 mA max.)
µËÕ‡¢È“°—∫Õª°√≥ÏÕË◊π (¢π“¥Ÿß¸¥ 200 mA)
Right speaker (front)
≈”‚æß¢«“ (ÀπÈ“)
Instal4-6_KD-AVX1[U].indd 4 8/19/05 5:42:53 PM

Other manuals for JVC KD-AVX1J

Related product manuals